Los sistemas heterogéneos, la clave para la supervivencia
Este no es la primera vez que escribo sobre sistemas heterogéneos, ya los había mencionado en ¡Qué la heterogeneidad NO es el problema, es el aislamiento!,pero es que hay tantos mitos alrededor de éste concepto y es satanizado tanto que es necesario volver sobre el asunto. Además, hay algunos conceptos que apenas he mencionado en … Seguir leyendo
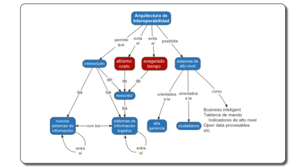
Ventajas de una Arquitectura de Interoperabilidad
Ya había escrito sobre Qué es el aislamiento de los sistemas de información y como solucionarlo, además de sobre ¡Qué la heterogeneidad NO es el problema, es el aislamiento!, en este escrito me concentraré en las ventajas de la Arquitectura de Interoperabilidad. Primero veamos el mapa conceptual: El «fuente» está en Arquitectura de Interoperabilidad_Ventajas.vue y … Seguir leyendo
Qué es el aislamiento de los sistemas de información y como solucionarlo
Llega un día en la vida de toda organización en el que se da cuenta que posee muchos sistemas de información y que estos están totalmente aislados. Estos hablan distintos lenguajes y no hay medios por los cuales puedan intercambiar información. Este escrito te habla de esto. Como te decía atrás hay un momento en … Seguir leyendo
¡Qué la heterogeneidad NO es el problema, es el aislamiento!
Este escrito es un ensayo cuya tesis es que los sistemas de información heterogéneos no son en si un problema, en cambio lo que si es un problema es el aislamiento de estos. Es común ver actualmente que muchas organizaciones tienen varios sistemas de información y estos no están interconectados. Esto es especialmente visible en … Seguir leyendo
Conceptos clave de SOA
Este escrito es una descripción de los conceptos clave de la Arquitectura Orientada al Servicio (en inglés, Service Oriented Architecture, SOA) en forma de mapa conceptual y que se basa en el Modelo de Referencia SOA de OASIS (OASIS Reference Model for Service Oriented Architecture 1.0). SOA es tan importante para los sistemas de información … Seguir leyendo




