Posted by aztlek on diciembre 3, 2014 · Deja un comentario
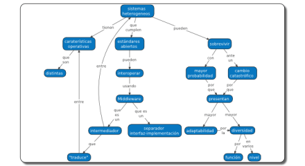
Este no es la primera vez que escribo sobre sistemas heterogéneos, ya los había mencionado en ¡Qué la heterogeneidad NO es el problema, es el aislamiento!,pero es que hay tantos mitos alrededor de éste concepto y es satanizado tanto que es necesario volver sobre el asunto. Además, hay algunos conceptos que apenas he mencionado en … Seguir leyendo →
Archivado en Destacado, Mapas conceptuales, Sistemas de Información, TICs · Tagged with adaptabilidad, cambio catastrófico, características operativas, diversidad, estándares abiertos, función, heterogeneidad, intermediador, interoperabilidad, middleware, nivel, separador interfaz-implementación, sistemas, sistemas de información, sistemas heterogeneos, sobrevivencia
Posted by aztlek on agosto 22, 2014 · Deja un comentario
Este escrito explica el concepto de intermediación entre sistemas. La intermediación es uno de los conceptos más poderosos de los sistemas, es la base conceptual del bus de servicios SOA (del que ya escribí un artículo: El bus de servicios en SOA), del software multicapa, del mapeo objeto relacional, en general de las capas de … Seguir leyendo →
Archivado en Computación, Destacado, Mapas conceptuales, Sistemas de Información, TICs · Tagged with comunicación, interfaz, intermediación, intermediador, intermedio, sistema, sistemas
Posted by aztlek on marzo 7, 2013 · 3 comentarios
Esta es una propuesta educativa para que los niños y las niñas apropien y hagan tecnología. Se basa en el uso de tecnologías libres y la pedagogía de aprendizaje por proyectos. Y como contenido, la computación física, que permite desarrollar temas como: la programación, la robótica educativa, la tecno-moda o tecnología vestible y el arte … Seguir leyendo →
Archivado en Destacado, Hardware Libre, Mapas conceptuales, Software Libre, TICs · Tagged with apropiación de la tecnología, apropiación social de la tecnología, arduino, arte interactivo, compartir el conocimiento, computación física, conocimiento, creative commnos, Creative Commnos atribución compartir igua, desarrollo de habilidades, desarrollo de habilidades cognitivas, desarrollo de habilidades comunicacionales, desarrollo de habilidades de escritura, desarrollo de habilidades de lecto-escritura, desarrollo de habilidades de lectura, desarrollo de habilidades tecnológicas, desarrollo de sociales, domótica, educación, evoluvión evoluciona, GNU/GPL, habilidades cognitivas, habilidades comunicacionales, habilidades de escritura, habilidades de lecto-escritura, habilidades de lectura, habilidades tecnológicas, Hardware Libre, informática, juegos de construcción, las cuatro libertades del Software Libre, libertad de estudio, libertad de modificación, libertad de redistribución, libertad de uso, Licencias libres, microcontroladores, microcontroladores libres, modificar el conocimiento, ofimática, programación, robótica educativa, rsutilizar el conocimiento, Secretaría de educación, Secretaría distrital de educación, sistemas, software libre, tecno-moda, tecnología vestible, tecnologías libres