Para que los niños y niñas apropien y hagan tecnología


Esta es una propuesta educativa para que los niños y las niñas apropien y hagan tecnología. Se basa en el uso de tecnologías libres y la pedagogía de aprendizaje por proyectos. Y como contenido, la computación física, que permite desarrollar temas como: la programación, la robótica educativa, la tecno-moda o tecnología vestible y el arte interactivo. Los cuales desarrollan habilidades cognitivas y tecnológicas, pero además, habilidades sociales, comunicativas, lecto-escriturales.

Antes de empezar en necesario agradecer y reconocer que muchas de las ideas contenidas aquí no son mías sino que se han originado en las comunidades de Software Libre, Hardware Libre y Cultura libre. Y en especial quiero agradecer a HackBo, que como laboratorio de experimentación tecno-social, es el lugar donde he «vivido» muchas de las ideas que se presentan en este artículo.

¿Para donde va esta propuesta?

La estructura conceptual del objetivo de esta propuesta se puede ver en el siguiente mapa conceptual:

Submapa Conceptual: Objetivo de la propuesta "Para que los Niños y Niñas Apropien y Hagan Tecnología"

Submapa Conceptual: Objetivo de la propuesta «Para que los Niños y Niñas Apropien y Hagan Tecnología»

En texto es como sigue:

Que los niños y las niñas apropien y hagan tecnología para desarrollar habilidades sociales, comunicacionales, lecto-escriturales, cognitivas y tecnológicas, y darles el poder de la tecnología.

La idea no es tener una gran cantidad de ingenieros (lo cual no es tan mala idea), sino unas personas con un alto desarrollo de habilidades que le servirán en la resolución de problemas en su vida. Además serán personas que no mirarán a la tecnología con temor, o como cajas negras incomprensibles, sino como herramientas para empoderarlos.

Esta propuesta se basa en mi escrito Tecnología y Poder en donde argumento que la tecnología es más que una herramienta, es poder. Y que este poder no está ahora en manos de las personas, como eran en un principio, sino que está en manos de corporaciones. Esta es pues, una propuesta de tipo educativo para devolver el poder de la tecnología a donde debe estar, en las personas.

La propuesta

La siguiente es la estructura conceptual de la propuesta:

Mapa Conceptual: Para que los Niños y Niñas Apropien y Hagan Tecnología

Mapa Conceptual: Para que los Niños y Niñas Apropien y Hagan Tecnología

No se preocupe por la aparente complejidad de la propuesta, en este artículo la explicaré parte por parte. Basta saber ahora que ésta es una propuesta educativa que busca que los niños y la niñas apropien y hagan tecnología, basada en tecnologías libres, que les desarrolla habilidades básicas y les da poder.

Apropiar realmente y hacer tecnología

La pregunta es: ¿Como apropiar y hacer tecnología? Apropiar quiere decir hacerla propia. Si quiero apropiar una tecnología tengo que hacerla mía. Esto incluye poderla usar para lo que quiera, poderla estudiar, poderla modificar y adaptarla a mis necesidades y pasársela a otra persona que también lo necesite. Simplemente por que la tecnología es mía, me es propia.

En artículo Tecnología y Poder anotaba que las anteriores son las cuatro libertades básicas de una tecnología libre: uso, estudio, modificación y redistribución. Que si éstas libertades estaban en poder de las personas se conformaba una suerte de ecosistema de ideas que hacía que ellas evolucionaran. Pero no es suficiente con las cuatro libertades, se necesita también que las personas sepan de tecnología y ese es precisamente el objetivo de esta propuesta.

Una calle sin salida

¿Pero que pasa si intentamos hacer apropiación y aprendizaje de tecnologías que no tengan esas cuatro libertades? Esas son las llamadas tecnologías privativas, por que privan a sus usuarios de las libertades básicas.

Una tecnología privativa no la puedo usar para lo que quiera, por ejemplo hay software que limita su uso a ciertos casos específicos y sólo a esos. Es como si comprara un automóvil y en el contrato dijera que sólo lo puedo usar en la ciudad y no en carretera; o peor aún, que no puedo usar en carreras de cuarto de milla.

Pero eso no es lo peor. Hay tecnologías que dicen que no pueden ser estudiadas, está prohibida la ingeniería inversa. Siguiendo con nuestra analogía del auto, eso sería como si no pudiera abrir el capó del auto para saber como funciona (o porque está fallando) ¡Se me prohíbe desarmarlo para saber como funciona! Como voy a aprender tecnología, si no puedo ver como está hecha.

Pero las cosas empeoran. Hay tecnologías que dicen que no pueden ser modificadas. ¡Se imagina el lector un aficionado a las carreras de cuarto de milla que no pudiera modificar su auto! Sería inservible. Para que competir. No hay forma de aprender ni de apropiar una tecnología de esa forma.

Por último hay tecnologías que no se pueden redistribuir. Digamos que le realicé una modificación a mi auto para que gastara menos gasolina, en las tecnologías privativas no puedo publicar, ni siquiera mencionar la modificación.

Es imposible aprender, menos apropiar y ni pensar en crear tecnología con esas condiciones. Estas tecnologías están amparadas en las leyes de derechos de autor y creación intelectual. No me malentiendan, estoy de acuerdo con esas leyes, sirven para que el creador de una tecnología pueda vivir de su obra, el problema es cuando estas mismas bienintencionadas leyes se toman para restringir la creación de nuevas tecnologías y cuando estas leyes hacen que el control de la tecnología no esté en manos de las personas sino en poder de la corporaciones. La tecnología es para las personas, no para unas cuantas empresas

Entonces, si ponemos a los niños y a las niñas a aprender y apropiar con tecnologías privativas, no podrán hacerlo. Porque no tienen control de ésta tecnologías, pertenecen a las corporaciones y además están protegidas por la ley.

La tecnología privativa es una calle sin salida y de una sola vía.

La estructura conceptual de lo anterior es

Submapa Conceptual: Para que los Niños y Niñas Apropien y Hagan Tecnología: Tecnologías privativas

Submapa Conceptual: Para que los Niños y Niñas Apropien y Hagan Tecnología: Tecnologías privativas

Tecnologías libres

En cambio, el panorama en las Tecnología Libres es muy distinto, se ve como un amplio sistema de carreteras en donde hay muchas opciones para escoger.

Las tecnologías libres me dan las libertades de usar, estudiar, modificar y redistribuir. Es más, en las comunidades donde estas tecnologías se desarrollan se incentiva esto. Y son estas cuatro libertades las que necesitan precisamente para aprender, apropiar y crear tecnología.

Estas libertades están aseguradas también por el derecho de autor, pero aquí no se quita poder, se dan libertades. Esto se hace mediante licencias que ceden parte de los derechos del creador, pero nunca pierde ni la atribución, el derecho a decir que esta obra es mía, ni el derecho a usufructuar de ella (se tiene el derecho de ganar dinero con ellas). Hay muchas licencias pero dada la naturaleza de la propuesta se recomiendan dos: GNU/GPL V3 para el software y Creative Commons, atribución compartir igual, el hardware y la documentación. La dos tienen en común aparte de las cuatro libertades mencionadas que las obras derivadas siguen manteniendo las mismas licencias, de esta forma se mantienen como Tecnología Libre.

Con este tipo de licenciamiento, que me permite las cuatro libertades, si es posible aprender, hacer apropiación y crear nueva tecnología.

La estructura conceptual de esta parte es la siguiente:

Submapa Conceptual: Para que los Niños y Niñas Apropien y Hagan Tecnología: Tecnologías Libres

Submapa Conceptual: Para que los Niños y Niñas Apropien y Hagan Tecnología: Tecnologías Libres

Aprendizaje por proyectos

El aprendizaje por proyectos es la pedagogía usada en esta propuesta. El aprendizaje por proyectos es de las pedagogías más usadas y más exitosas actualmente. Y esto se debe básicamente en que consiste en aprender haciendo. La personas que quiere aprender algo simplemente se pone a hacer ese algo, por ejemplo a construir un robot si quiere aprender de robots. Tiene la ventaja de que la persona no sólo aprende conocimientos sino habilidades y competencias. La tecnología es una de esas cosas que se aprende muy bien de esta forma, porque de la misma forma se hace tecnología. La tecnología se aprende haciéndola.

Pero el aprendizaje por proyectos es algo más que aprender haciendo. Se basa en el concepto de proyecto, en el cuál un grupo de personas emprenden un proyecto, esto es: algo que tiene un objetivo, una duración específica y uno o varios productos al final. En este tipo de aprendizaje es vital que cada proyecto desarrollado por un grupo de estudiantes sea distinto al otro, sino es simplemente una tarea. Pero también es muy importante la motivación, en el sentido de que el proyecto realmente toque al estudiante en su médula interna, que sea algo que le apasione.

Por otro lado, una de los conceptos que en la base del aprendizaje por proyectos es que el conocimiento evoluciona. Y esto se da cuando el conocimiento se comparte, cuando se reutiliza y cuando se modifica. Y estas acciones tienen particular importancia en la propuesta.

Los niños y niñas compartirán, para ello tendrán un sitio web de su proyecto con el código fuente, los diseños y la documentación de su proyecto. Todo esto bajo licencias libres, para convertirlo en tecnología libre y que se posibilite la evolución del conocimiento. De esta forma otras personas en cualquier parte del mundo podrán a su vez tomar todo esto y hacer un nuevo proyecto. Y de esta forma evolucionar el conocimiento. Por ello, el sitio tendrá herramientas para que la comunidad que utilice el proyecto pueda participar y colaborar con el proyecto.

Por otro lado, el hecho de producir toda esta documentación y que sea entendible para otras personas hace que los estudiantes se esfuercen por obtener una buena calidad. Y sino la comunidad alrededor se lo hará saber. Esto hace que desarrollen habilidades escriturales.

Pero además se verán enfrentados a una comunidad de usuarios con todas las implicaciones que tiene la interacción social y tendrán que aprender a lidiar con ello. Por ejemplo aprender a manejar los troles, aquellas personas que torpedean el proyecto por puro gusto. De esta forma aprenderán habilidades sociales y comunicacionales.

Pero, como todo proyecto no aparece de la nada, se basa en otros, tendrán que aprender de esos proyectos. Por ejemplo tendrán que entender muy bien el proyecto Arduino, el microcontrolador que se usa en esta propuesta pues es la base para la computación física (de la que hablaré en el próximo título). Tendrán que saber leer muy bien. Entonces se desarrollaran habilidades de lectura de muy alto nivel, junto con habilidades cognitivas.

Y a modo de resumen de esta parte tenemos la estructura conceptual

Submapa Conceptual: Para que los Niños y Niñas Apropien y Hagan Tecnología: Aprendizaje por Proyectos

Submapa Conceptual: Para que los Niños y Niñas Apropien y Hagan Tecnología: Aprendizaje por Proyectos

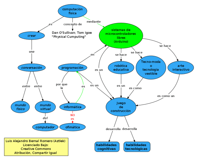
Computación física

La estructura conceptual es la siguiente:

Submapa Conceptual: Para que los Niños y Niñas Apropien y Hagan Tecnología: Computación Física

Submapa Conceptual: Para que los Niños y Niñas Apropien y Hagan Tecnología: Computación Física

Comencemos con la definición de Computación física

Computación física es crear una conversación entre el mundo físico y el virtual del computador. Dan O’Sullivan; Tom Igoe «Physical Cumputing»

Entonces la computación física es una conexión entre el mundo real y el de las computadoras. Por ejemplo, con computación física se puede hacer un aparato que dispare una cámara apenas un animal pase frente a ella. O un cubo translucido que conectado a un celular de forma inalámbrica cambie de color. O una una grulla de origami que al moverla se muevan de las misma forma una bandada de gruyas.

En los siguientes títulos cambiaré la metodología y presentará los conceptos más visualmente, con videos, que nos acercan más a la idea que el solo texto.

Sistemas de microcontroladores libres, Arduino

Arduino es el corazón tecnológico de la propuesta, consiste en una pequeña tarjeta microcontroladora, esto es, algo así como un computador muy pequeño, que se puede conectar a sensores y actuadores. Los sensores pueden ser interruptores, sensores, de luz, sensores de movimiento, sensores de temperatura, de presión y un larguísimo etc. Los actuadores pueden ser lucecitas LED, motores, y otro larguísimo etc. Paro no solo se pueden conectar sino que el Arduino recibe las señales de los sensores y puede procesar esta información para enviar señales a los actuadores.

Lo mejor es ver el ya famoso documentar de Arduino para ver sus posibilidades.

Arduino The Documentary (2010) Spanish HD from gnd on Vimeo.

Arduino ha encontrado mucha receptividad por diversos tipos de personas, por ejemplo artistas, al fin y al cabo fue desarrollado en una escuela de diseño. Pero ha tenido mucho éxito entre los niños. Ahora unas niñas creando con Arduino.

Arduino the Cat, Breadboard the Mouse and Cutter the Elephant from hmt on Vimeo.

La programación como juego de construcción

Además el sistema de microcontroladores se programa. Y hay muchos estudios de las bondades educativas de la programación entre esos vale la pena mencionar los de Seymour Papert. Pero además, es un juego de construcción como muestro en mi artículo: La Programación: El último juego de construcción. Pero también, independientemente de la programación, los sistemas de microcontrolador son juegos de construcción. Y por esta y muchas razones los sistemas de microcontroladores desarrollan habilidades cognitivas y también tecnológicas.

Robótica educativa

Unos «robotistas» que empezaron desde niños y diseñaron e implementaron un robot para niños.

No es necesario mencionar que las robótica educativa es también un juego de construcción y que como vimos atrás desarrolla habilidades cognitivas y obviamente tecnológicas.

Tecno-moda o tecnologías vestibles

Las tecnologías vestibles es un esfuerzo por dotar de más inteligencia a nuestras ropas.

De la misma forma, por que es un juego de construcción la tecno-moda desarrolla habilidades cognitivas y tecnológicas.

Arte interactivo

En el siguiente video tenemos varios proyectos de arte interactivo hechos con el Lilypad.

Ahora un exposición de arte interactivo y Arduino.

Art, Arduino, and Design show by Alicia Gibb at NYC Resistor from PopTech on Vimeo.

O simplemente hacer un cubo 3D de LEDs.

Sobra decir las habilidades que desarrolla.

Palabras finales

Esta propuesta empieza y termina con su razón de ser, los niños y las niñas. Pero además la propuesta es un todo coherente desde el punto de vista educativo y tecnológico con el que se pueden conseguir sinergias y los más importante que se apropien de la tecnología a tal punto que sea un poder para ellos. Para que ellos manejen la tecnología y la tecnología no los maneje a ellos.

Comments
3 Responses to “Para que los niños y niñas apropien y hagan tecnología”
  1. Avatar de ángulo petronilo ángulo petronilo dice:

    no tiene sentido todo esto

    • Avatar de aztlek aztlek dice:

      ¿Por qué? ¿En que partes específicas no tiene sentido?¿ O tal vez se refiere a falta de coherencia interna o que viola las leyes de la lógica formal? ¿O que no tiene aplicación en nuestro medio?

      Me encantaría algo más desarrollado para de esa forma mejorar.

Trackbacks
Check out what others are saying...
  1. Información Bitacoras.com…

    Valora en Bitacoras.com: Esta es una propuesta educativa para que los niños y las niñas apropien y hagan tecnología. Se basa en el uso de tecnologías libres y la pedagogía de aprendizaje por proyectos. Y como contenido, la computación física, que per…..



Deja un comentario