Como dar el poder de las TIC a los ciudadanos

Mapa general de Como dar de Las TIC al Ciudadano y Ciudadana

Esta es una propuesta para retornar el poder de las TIC a los ciudadanos y ciudadanas de la ciudad de Bogotá. Está escrita teniendo en cuenta los lineamientos de plan del Plan de Desarrollo 2012-2016 Bogotá Humana de Dr Gustavo Petro, Alcalde mayor de Bogotá.

Antes de empezar le recomiendo leer el artículo sobre los mapas conceptuales sobre el plan de desarrollo que elaboré personalmente, y el artículo Tecnología y Poder que da las bases conceptuales de esta propuesta.

Pero aún antes de empezar. La mayoría de las ideas expresadas aquí no son mías, sino que las tomé y las articulé en un todo coherente e interdependiente. Por ello, debo reconocer y agradecer a las comunidades de Software, Hardware y Cultura Libre; también a los distintos colectivos de redes mesh, en especial a Bogota Mesh; y particularmente al equipo de Software Libre de la Secretaría Distrital de Gobierno. (Si encuentra ideas suyas en este escrito y no se siente representado en uno de los grupos anteriores por favor dígamelo en los comentarios para incluirlo).

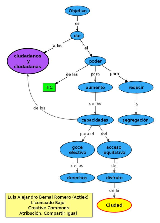
Objetivo

El objetivo de ésta propuesta está representado en el siguiente mapa conceptual

Mapa conceptual del objetivo de la propuesta "Como dar el poder de Las TIC a los Ciudadanos y Ciudadanas"

Mapa conceptual del objetivo de la propuesta «Como dar el poder de Las TIC a los Ciudadanos y Ciudadanas»

Que en texto sería:

Retornar el poder de las TIC a los ciudadanos y ciudadanas. Para reducir la segregación y aumentar las capacidades para el goce efectivo de los derechos y el acceso equitativo al disfrute de la ciudad.

Ya escribía en Tecnología y Poder como al principio, las personas tenían el control sobre al tecnología; la podían usar, estudiar, modificar y redistribuir. Pero actualmente, este poder no está en manos de las personas sino de las grandes corporaciones. Por ello, el objetivo de esta propuesta es retornar este poder a donde debe estar, en las personas, para que de esa forma se reduzca o incluso desaparezca la segregación y se tenga capacidad (esto es, el poder) para el goce efectivo de los derechos y el acceso equitativo. Es de notar que esto último es uno de los puntos básicos del Plan de Desarrollo Bogotá Humana y es condición necesaria para empoderar a las personas con la tecnología.

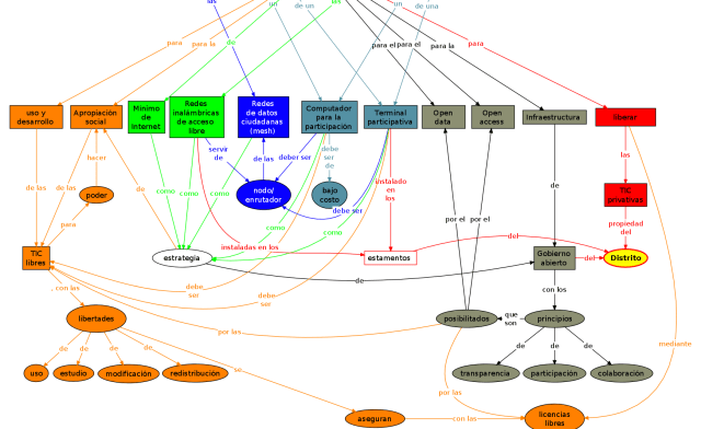
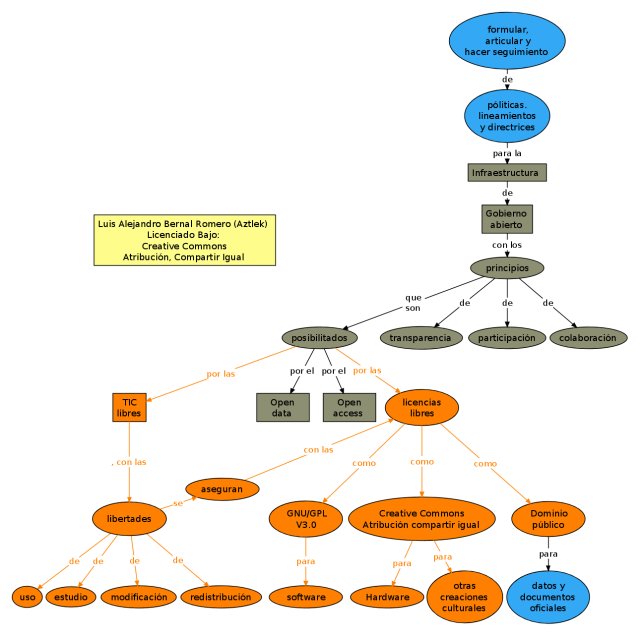
El mapa conceptual de la propuesta

La propuesta está en el siguiente mapa conceptual general.

Mapa general de Como dar de Las TIC al Ciudadano y Ciudadana

Mapa conceptual: Como dar de Las TIC a los Ciudadanos y Ciudadanas, mapa general

No se preocupe por la complejidad del mapa, lo explicaré parte por parte. Pero antes unas apreciaciones generales de la propuesta.

En el mapa conceptual cada proyecto están representado por rectángulos y un color, y un somero detalle está representado con óvalos y enlaces del mismo color.

Como se puede ver en el centro del diagrama hay una maraña de enlaces que parecen las cañas de un humedal (y las aves son los conceptos). Esto es así por que todos los proyectos están íntimamente relacionados, cada uno apoya a los otros en interdependencia mutua. Llamo la atención sobre el concepto estrategia que parece estar en el centro de todos, en el confluyen casi todas las flechas, menos las de Gobierno Abieto y Apropiación social que salen de ella. Esto es por que todos los proyectos apoyan a estos dos ¿y porqué es así? Por que estos son la base del retorno al poder TIC a las personas.

Ahora describiré cada parte del mapa conceptual detallando cada proyecto.

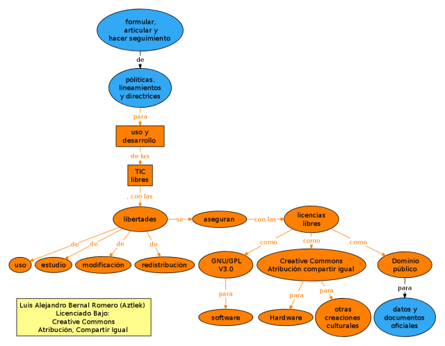
Uso y desarrollo de las TIC libres

Aquí es necesario primero una explicación. ¿Qué entendemos por TIC libres?

Las TIC libres son todas aquellas tecnologías de la información y la comunicación que tienen las libertades de: uso, estudio, modificación y redistribución. Como ya escribía en Tecnología y poder, esta libertades aseguran que las personas tengan un poder sobre la tecnología y no la tecnología sobre las personas. O que las grandes corporaciones tengan poder sobre las tecnologías y éstas sobre las personas.

Dicho de otra forma, las cuatro libertades de las TIC son condición necesaria para hacer una real apropiación social del conocimiento. Si una de las libertades falta no es posible hacer apropiación. Esa es la diferencia entre personas que dominan las TIC y chóferes de tecnología.

Una de las consecuencias que se desprende del uso de TIC no libres es la segregación. Los que tienen el control sobre las tecnologías y los que no. Los que tienen el poder y los que no. Por el contrario con las TIC Libres se tiene el poder sobre ellas reduciendo esta segregación y aumentando las capacidades para el goce efectivo de los derechos y del acceso equitativo del disfrute de la ciudad.

Por lo anterior este proyecto se articula de la siguiente forma:

Mapa conceptual del proyecto "TIC Libres"

Mapa conceptual del proyecto «TIC Libres» de la propuesta «Como dar el poder de Las TIC a los Ciudadanos y Ciudadanas»

El objetivo del proyecto es

Dirigir y liderar la formulación, articulación y seguimiento de políticas, lineamientos y directrices para uso y desarrollo de TIC libres por parte del distrito.

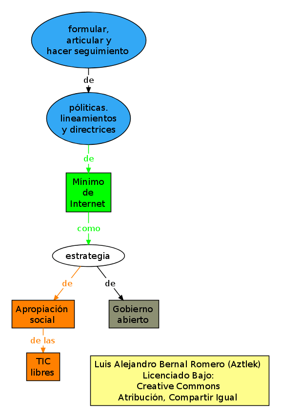
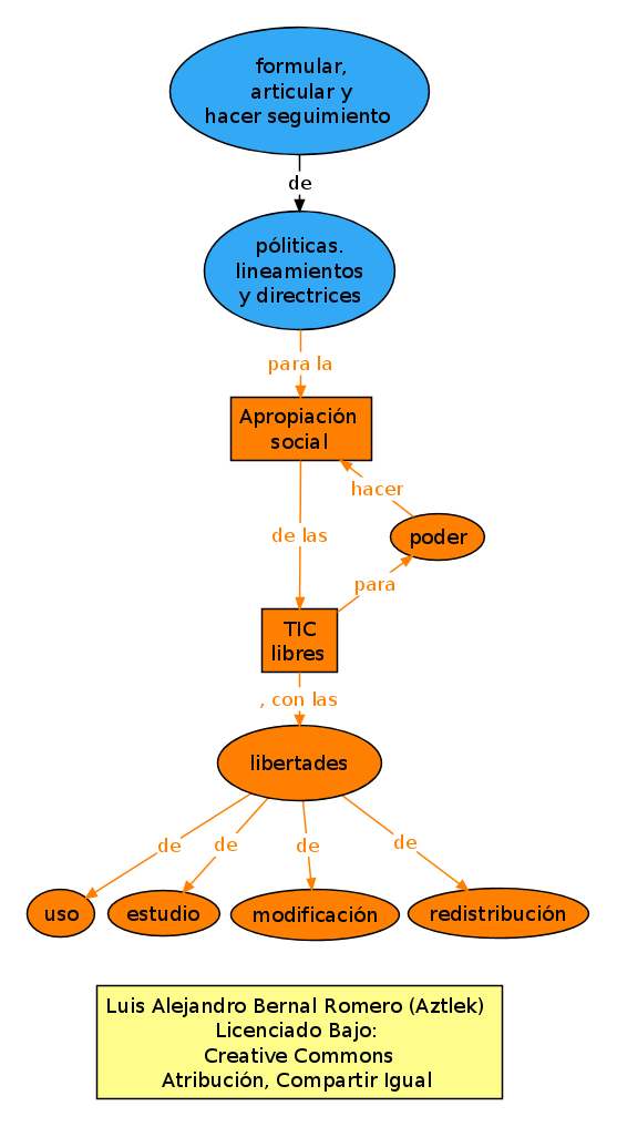
Apropiación social de las TIC

Tal como decía en el anterior proyecto las únicas TIC que son susceptibles de una apropiación social real son las TIC Libres. Con las otras no se puede, por que el control está en otra parte, no en las personas. Es un problema de poder. Por ello este proyecto se articula de la siguiente forma:

Mapa conceptual del proyecto "Apropiación Social de las TIC"

Mapa conceptual del proyecto «Apropiación Social de las TIC» de la propuesta «Como dar el poder de Las TIC a los Ciudadanos y Ciudadanas»

El objetivo del proyecto es

Formular, articular y hacer seguimiento de políticas, lineamientos y directrices para la apropiación social de las TIC Libres.

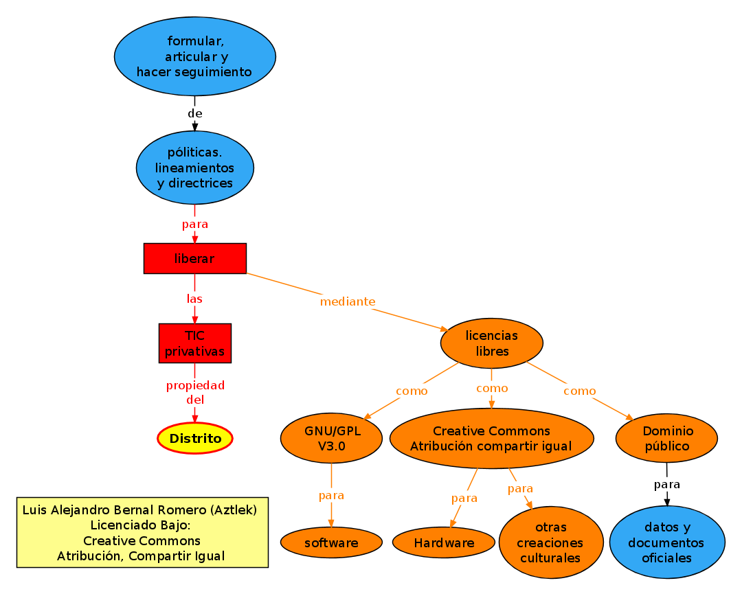
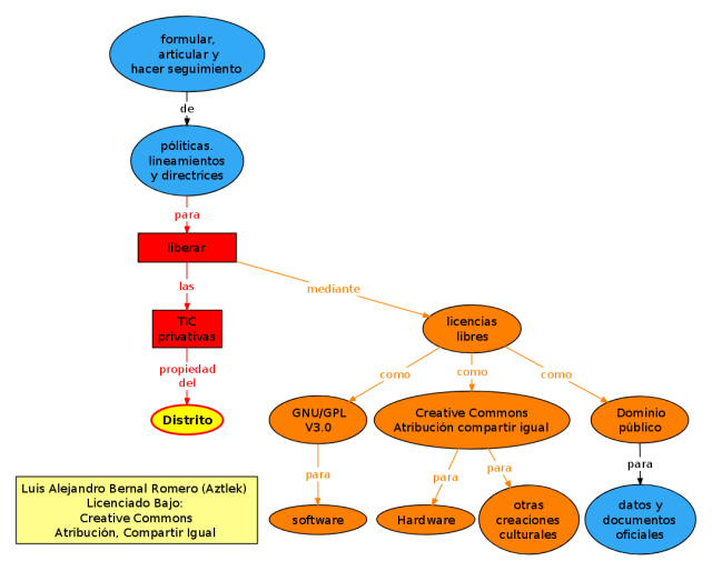
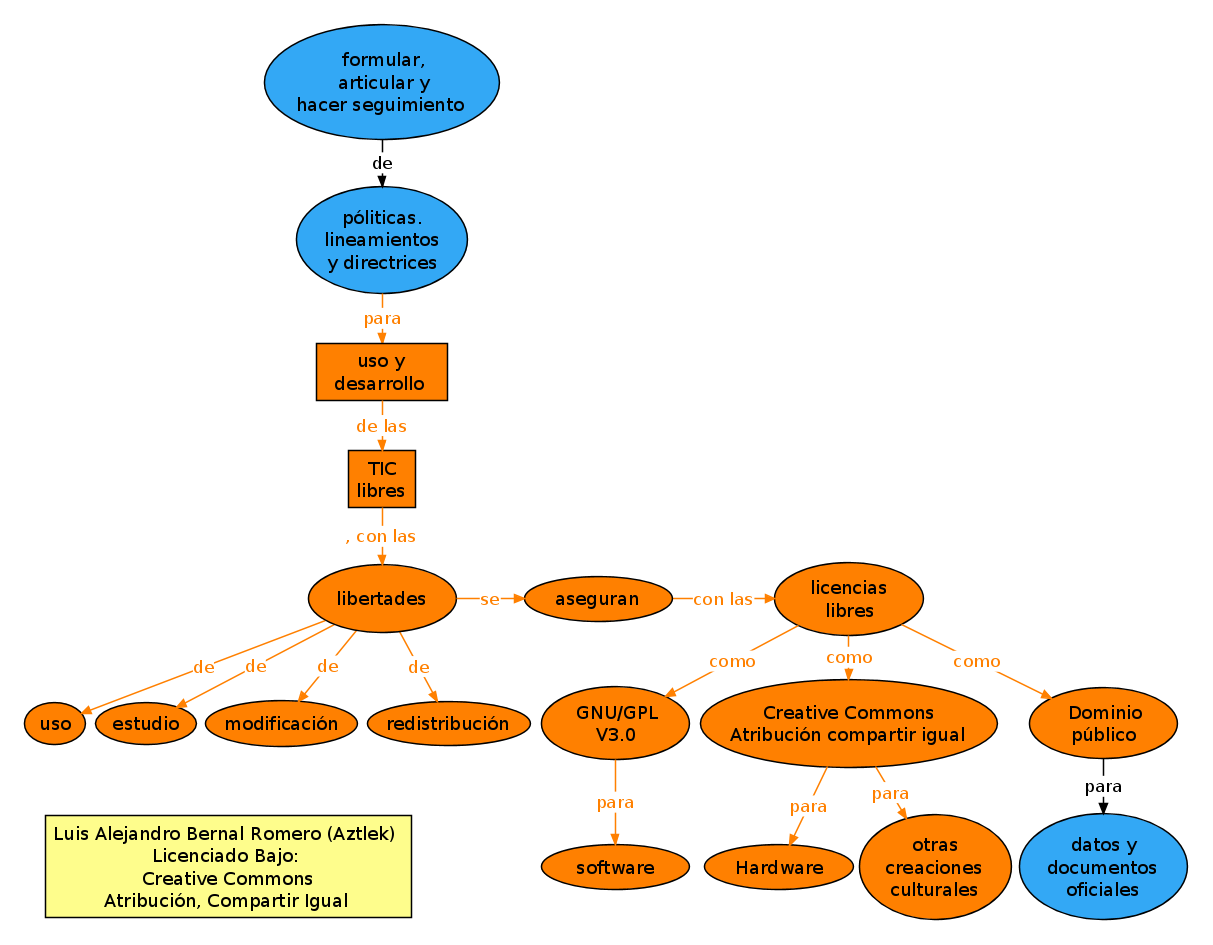
Liberar las TIC privativas del distrito

En este mismo orden de ideas, al Distrito es propietario de una gran cantidad de TIC privativas (las que no tienen las libertades) y para ser coherentes estas deben ser liberadas.

Esto se hace mediante licencias libres, que son las que hacen que los propietarios de los derechos de autor ceden los derechos que están relacionados con las cuatro libertades de las TIC libres. Es necesario mencionar aquí que nunca se pierde al atribución de la obra, esto es, lo derechos morales sobre ella, ni se pierden los derechos de explotación comercial, la diferencia está en que estos últimos dejan de ser exclusivos. Pero hay que recordar que los desarrollos de estas TIC ya fueron pagados, por los impuestos de los ciudadanos y ciudadanas de la ciudad, por lo que tienen derecho a disfrutar de ellas.

Hay varios tipos de licencias libres, pero las más usadas son: GNU/GPL V3.0, que se aplica al software. La Creative Commons Atribución, compartir igual, que se aplica a los diseños de Hardware y a otras creaciones culturales. Y el dominio público, que se aplica a datos y documentos oficiales.

Teniendo en cuento lo anterior al proyecto se articula de la siguiente forma:

Mapa conceptual del proyecto "Liberar las TIC privativas"

Mapa conceptual del proyecto «Liberar lss TIC privativas» de la propuesta «Como dar el poder de Las TIC a los Ciudadanos y Ciudadanas»

El objetivo del proyecto es

Formular, articular y hacer seguimiento de políticas, lineamientos y directrices para liberar la TIC privativas propiedad del distrito.

Infraestructura Gobierno Abierto

En este proyecto es necesario aclarar que se entiende pro Gobierno Abierto:

El gobierno abierto es la doctrina política que sostiene que los temas de gobierno y administración pública deben ser abiertos a todos los niveles posibles en cuanto a transparencia, esto debe ir unido a la creación de espacios permanentes de participación ciudadana y colaboración ciudadana. Gobierno Abierto

Además el Gobierno Abierto tiene tres principios:

    • Transparencia: Un Gobierno transparente fomenta y promueve la rendición de cuentas de la Administración ante la ciudadanía y proporciona información sobre lo que está realizando y sobre sus planes de actuación. El Ayuntamiento (y cualquier otra Administración) debería permitir el acceso a esta información pública de manera sencilla y clara, permitiendo de esta manera que los ciudadanos puedan realizar un control de la acción de gobierno, así como crear valor económico o social a partir de los datos públicos ofrecidos libremente por la Administración.
    • Colaboración: Un Gobierno colaborativo implica y compromete a los ciudadanos y demás agentes en el propio trabajo de la Administración. La colaboración supone la cooperación no sólo con la ciudadanía, sino también con las empresas, las asociaciones y demás agentes, y permite el trabajo conjunto dentro de la propia Administración entre sus empleados y con otras Administraciones.
    • Participación: Un Gobierno participativo favorece el derecho de la ciudadanía a participar activamente en la conformación de políticas públicas y anima a la Administración a beneficiarse del conocimiento y experiencia de los ciudadanos. Por tanto, impulsa acciones y orienta actuaciones que aumentan el protagonismo e implicación de los ciudadanos en asuntos públicos y compromete con mayor intensidad a las fuerzas políticas con sus conciudadanos.

Gobierno Abierto

El proyecto no consiste tanto en propiciar el Gobierno Abierto, sino en tener la infraestructura TIC que lo posibilite. Por lo tanto, el proyecto se articula de la siguiente forma:

Mapa conceptual del proyecto "Infraestructura de Gobierno Abierto"

Mapa conceptual del proyecto «Infraestructura de Gobierno Abierto» de la propuesta «Como dar el poder de Las TIC a los Ciudadanos y Ciudadanas»

El objetivo del proyecto es:

Formular, articular y hacer seguimiento de políticas, lineamientos y directrices para la infraestructura de Gobierno Abierto.

Los siguientes dos proyectos Open data y Open Access son condición necesaria para el Gobierno Abierto. Pero también hay que recordar que las TIC libres son también posibilitadoras del Gobierno Abierto.

Open data

Como siempre es mejor empezar con una definición:

Datos abiertos (open data en inglés) es una filosofía y práctica que persigue que determinados datos estén disponibles de forma libre a todo el mundo, sin restricciones de copyright, patentes u otros mecanismos de control. Datos Abiertos

Es de recordar aquí que el Open Data es condición necesaria para el Gobierno Abierto, esto es, condición necesaria para la participación y colaboración ciudadana y para la transparencia del gobierno. Y también es importante recalcar que estos datos ya fueron pagados por los impuestos de los ciudadanos y ciudadanas, y que por tanto tienen el derecho de disfrutar de ellos.

El proyecto se articula en forma tan interdependiente con Gobierno Abierto que es el mismo mapa conceptual.

El objetivo del proyecto es:

Formular, articular y hacer seguimiento de políticas, lineamientos y directrices para el Open Data

Open access

Al igual que los proyecto anteriores comenzaré con la definición:

El acceso abierto (en inglés, open access) es el acceso inmediato, sin requerimientos de registro, suscripción o pago -es decir sin restricciones- a material digital educativo, académico, científico o de cualquer otro tipo.Acceso Abierto.

Al igual que con el Open Data el Open Acces es condición necesaria para el Gobierno Abierto, esto es, condición necesaria para la participación y colaboración ciudadana y para la transparencia del gobierno. Y también es importante recalcar que el acceso a estos datos ya fue pagado por los impuestos de los ciudadanos y ciudadanas, y que por tanto tienen el derecho de disfrutar de ese acceso.

El proyecto se articula en forma tan interdependiente con Gobierno Abierto que es el mismo mapa conceptual.

El objetivo del proyecto es:

Formular, articular y hacer seguimiento de políticas, lineamientos y directrices para el Open Access

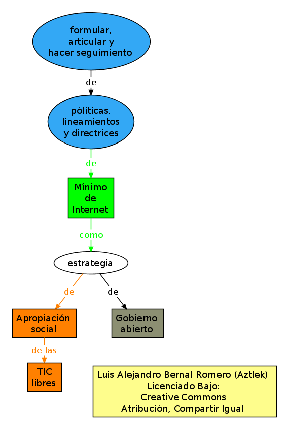
Mínimo de Internet

La forma en como se articula este proyecto es la siguiente:

Mapa conceptual del proyecto "Mínimo de Internet"

Mapa conceptual del proyecto «Mínimo de Internet» de la propuesta «Como dar el poder de Las TIC a los Ciudadanos y Ciudadanas»

El objetivo del proyecto es

Formular, articular y hacer seguimiento de políticas, lineamientos y directrices para un mínimo de Internet.

La idea de este proyecto es parecida al mínimo vital de agua. Es tener un mínimo de conexión a Internet. ¿Por qué es importante esto? Por que la red es el medio de acceso al Gobierno Abierto, la forma de ejercer su derechos a la participación, la colaboración y la transparencia con el gobierno.

Pero viéndolo más profundamente y recordando que este es una propuesta para empoderar a los ciudadanos y ciudadanas con las TIC, un mínimo de red en condición necesaria para asegurar que el poder está con las personas.

Redes de datos ciudadanas (redes mesh)

La redes de datos ciudadanas, o redes mesh, son redes montadas por las personas. Una persona se conecta a un vecino que ya está conectado a la red y a su vez se convierte en un nodo/enrutador que permite a otros conectarse a su vez a la red. Cuando se alcanza una masa crítica tenemos una red paralela a Internet que es a prueba de fallos, pero más importante aun, no depende de proveedores privados. Esta es otra forma de dar el poder de las TIC a las personas.

Mapa conceptual del proyecto "Redes De Datos Ciudadanas"

Mapa conceptual del proyecto «Redes De Datos Ciudadanas» de la propuesta «Como dar el poder de Las TIC a los Ciudadanos y Ciudadanas»

El objetivo del proyecto es

Apoyar las redes de datos ciudadanas (redes mesh).

Redes inalámbricas de acceso libre

Este proyecto son puntos de acceso a redes inalámbricas que el distrito tendría en sus estamentos. Facilitarían el acceso al ejercicio ciudadano del gobierno abierto.

Pero no es sólo eso, también serviría de puente entre diversas redes mesh facilitando que estas alcance al masa crítica. Y de esa forma hacer que las personas sean independientes de proveedores de TIC. Y más importante, haciéndolas más poderosas por que tienen control sobres sus TIC.

La forma en como se articula este proyecto es:

Mapa conceptual del proyecto "Redes Inalámbricas de Acceso Libre"

Mapa conceptual del proyecto «Redes Inalámbricas de Acceso Libre» de la propuesta «Como dar el poder de Las TIC a los Ciudadanos y Ciudadanas»

El objetivo del proyecto es

Dirigir y liderar la implementación de redes de acceso libre en los estamentos del distrito.

Computador para la participación

Este es un computador de muy bajo costo que permitiría el acceso al Gobierto Abierto ya sea a través de la redes inalambricas del distrito, las redes mesh o el mínimo de Internet. El computador no sólo serviría para eso, sino también para otras tareas de computación de bajo poder, como el procesamiento de palabra y las hojas de cálculo Es una de las partes de esta fabulosa ecuación que permite que las personas tengan control sobre su TIC, que tengan el poder.

Además este computador sería un nodo/enrutador de las redes mesh ciudadanas facilitando que éste llegara a la masa crítica.

Mapa conceptual del proyecto "computador para la participación"

Mapa conceptual del proyecto «computador para la participación» de la propuesta «Como dar el poder de Las TIC a los Ciudadanos y Ciudadanas»

El objetivo del proyecto es

Desarrollar e implementar el Computador para la participación.

Terminal participativa

Esta terminal estaría instalada en los estamentos del distrito, con el objetivo de facilitar la participación el el Gobierno Abierto. Sería una versión del Computador para la participación, tendría básicamente el mismo software y hardware, sólo que tendría adicionalmente los necesario para el acceso público.

Mapa conceptual del proyecto "Terminal Participativa"

Mapa conceptual del proyecto «Terminal Participativa» de la propuesta «Como dar el poder de Las TIC a los Ciudadanos y Ciudadanas»

El objetivo del proyecto es

Desarrollar e implementar la Terminal para la participación instalada en los estamentos del distrito.

A modo de conclusión

En la propuesta todas su partes, los proyectos, interactuán entre sí y son altamente interdependientes y de esa forma buscar una sinergia de todo el sistema, con el único objetivo de devolver el poder de la tecnología a donde debe estar, en las personas.

¡Qué faltaría? Falta incluir los sistemas de manufactura libres y personales que le permitirá a las personas no sólo tomar el poder de la TIC, sino también de las tecnologías físicas, podrá tener una fábrica en su casa.

Finalmente creo que una propuesta como éste si impactaría directamente a los ciudadanos y ciudadanas, realmente cambiaría la ciudad y para bien. Claro, por si sola no solucionaría todos los problemas, nada lo hace, pero sería la herramienta para empezar a solucionarlos.

Comments
4 Responses to “Como dar el poder de las TIC a los ciudadanos”
  1. Hola Luis, muy interesante tu análisis.

    Sería muy chevere si pones las fuentes de los mapas conceptuales disponibles para descarga.

  2. Avatar de jorge e diaz jorge e diaz dice:

    me gustaría que nos cantactemos envíame información al correo marfis arroba yahoo.mx

  3. Si me permite el atrevimiento sugeriría simplificar el mapa conceptual agrupando algunos proyectos, separando otros e incluyendo algunos más:

    Infraestructura habilitante: Agruparía los proyectos «Mínimo de Internet», «Redes inalámbricas de acceso libre», «Redes de datos ciudadanas», «Computador para la participación», «Terminal Participativa». Tal vez falten algunas cosas en la lista, habría que revisar.

    Gobierno abierto: Agruparía los proyectos «Open data», «Open acces» e «Infraestructura de gobierno abierto».

    Software Libre para la gestión pública: «Liberación de tecnologías privativas». Aquí adicionaría dos proyectos más, «Apropiación, incorporación y uso de software libre en la administración pública» y «Desarrollo de software libre para la administración pública», este último corresponde al concepto de «Software Público» y podría también llevar ese nombre.

    Apropiación, incorporación y uso de software libre en la sociedad: Este proyecto debe estar orientado a la sociedad en su conjunto con énfasis en dos de las libertades, uso y redistribución (sin excluir las otras dos). El componente más importante de este proyecto debe estar en la educación en todos sus niveles, colegios y universidades del Distrito usando y difundiendo soluciones de software libre en todas las áreas del conocimiento.

    Ecosistema de software libre: Es el complemento del anterior, su propósito es incentivar el desarrollo de software libre, por lo tanto tiene énfasis en dos de las libertades, estudio y modificación (sin excluir las otras dos). Pero más allá del estudio y modificación el objetivo real debe ser la generación de conocimiento local, la soberanía tecnológica y la eliminación de la dependencia del proveedor. El resultado deben ser empresas de desarrollo de software libre viables e integradas en una red de innovación colectiva o cocreación.

    «Dejo ahí, creo que ya me extendí demasiado».

Deja un comentario