Plan de Desarrollo de Gustavo Petro en mapas conceptuales
Este escrito es sobre el Plan de Desarrollo 2012-2016 Bogotá Humana del Alcalde de Bogotá Gustavo Petro. Es simplemente una análisis desde las relaciones conceptuales del Plan utilizando la herramienta mapa conceptual. No pretende hacer una crítica de cualquier orden al Plan, solamente busca entenderlo. Es también una opinión personal y no una posición oficial, ni de la alcaldía, ni de la oposición.
Éste artículo en particular analiza el objetivo general del «Plan de Desarrollo Bogotá Humana». Éste tiene tres partes como se puede ver en el siguiente mapa conceptual.

Las tres partes del objetivo del «Plan de Desarrollo 2012-2016, Bogotá Humana» del Alcalde de Bogotá Gustavo Petro
Las tres partes que se evidencian son: Mejorar el desarrollo humano, contribuir al ordenamiento territorial y contribuir al fortalecimiento institucional. Que podrían decirse en forma coloquial como: No discriminar, no depredar y no robar.
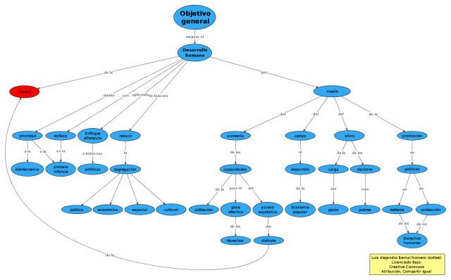
El primer objetivo del Plan dice literalmente:
El Plan de Desarrollo Bogotá Humana tiene como objetivo general mejorar el desarrollo humano de la ciudad, dando prioridad a la infancia y adolescencia con énfasis en la primera infancia y aplicando un enfoque diferencial en todas sus políticas. Se buscará que en Bogotá se reduzcan todas las formas de segregación social, económicas, espaciales y culturales, por medio del aumento de las capacidades de la población para el goce efectivo de los derechos, del acceso equitativo al disfrute de la ciudad, del apoyo al desarrollo de la economía popular, así como también buscará aliviar la carga del gasto de los sectores más pobres y la promoción de políticas de defensa y protección de los derechos humanos de los ciudadanos y las ciudadanas.
Después de extraer los conceptos y de establecer sus relaciones se obtiene el siguiente mapa conceptual.

Objetivo: «Mejorar el Desarrollo Humano» del «Plan de Desarrollo 2012-2016, Bogotá Humana» del Alcalde de Bogotá Gustavo Petro
Éste mapa es el más complejo de las tres partes del objetivo del Plan, tal vez por que trata de lo humano (si no lo puedes ver bien has click sobre él para ver una versión en mayor resolución). Y lo humano es el centro de éste objetivo, pero desde un enfoque que busca la reducción de la segregación. Por ello se tiene un enfoque diferencial, esto es, busca favorecer a aquellos que tradicionalmente han sido segregados de múltiples formas. Por ello, se dará especial prioridad a la adolescencia y la infancia, priorizando ésta última.
¿Cómo se hará esto? Mediante la promoción de políticas que buscan aliviar la carga de estos sectores segregados, apoyar la economía popular y aumentar la capacidad del goce de la ciudad. Entendido «goce» en un sentido amplio que incluye todas las actividades humanas, que a su vez incluyen los inalienables derechos humanos.
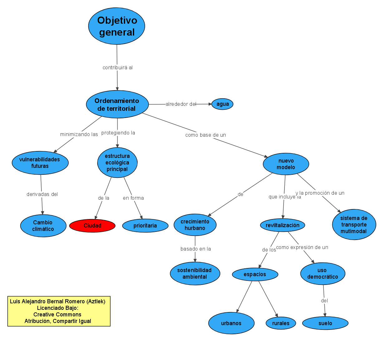
La segunda parte del objetivo se escribe literalmente en el Plan.
A su vez, el Plan contribuirá al ordenamiento del territorio alrededor del agua, minimizando las vulnerabilidades futuras derivadas del cambio climático y protegiendo en forma prioritaria la estructura ecológica principal de la ciudad, como base de un nuevo modelo de crecimiento urbano basado en la sostenibilidad ambiental, que incluye la revitalización de los espacios urbanos y rurales como expresión del uso democrático del suelo, y la promoción de un sistema de transporte multimodal.
Al igual que el anterior se extractaron los conceptos y las relaciones entre ellos, dando como resultado el siguiente mapa conceptual.

Objetivo: «Constribuir al Ordenamiento Territorial Alrededor del Agua» del «Plan de Desarrollo 2012-2016, Bogotá Humana» del Alcalde de Bogotá Gustavo Petro
Además de lo humano está lo ambiental y las dos son condiciones necesarias en el mundo actual para cualquier gobierno. En éste objetivo se reordenará la ciudad de acuerdo a la «estructura ecológica principal». Éstas estructuras incluyen humedales y páramos entre otros. ¿Cómo se hará esto? Mediante un nuevo modelo de crecimiento urbano que tendrá en cuenta el concepto de sostenibilidad ambiental. Y recomiendo leer el enlace anterior, puesto que el concepto es vital para la sobrevivencia de nuestra especie.
También se revitalizarán los espacios públicos, como la carrera séptima como sólo un ejemplo, y se implementará el concepto de «Sistema Integrado de Transporte» como medio para la sostenibilidad ambiental y la movilidad.
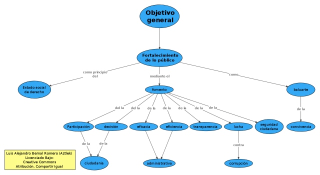
La tercera parte del objetivo del Plan es:
El Plan Distrital de Desarrollo Bogotá Humana también fortalecerá lo público como principio del Estado social de Derecho, mediante el fomento de la participación y decisión de la ciudadanía, la eficacia y eficiencia administrativa, la transparencia y lucha contra la corrupción y la seguridad ciudadana como baluarte de la convivencia.
Y el respectivo mapa con sus conceptos y relaciones es:

Objetivo: «Fortalecimiento de lo Público» del «Plan de Desarrollo 2012-2016, Bogotá Humana» del Alcalde de Bogotá Gustavo Petro
Éste objetivo, como se ve en el mapa, es uno al cual todos los gobernantes debería apuntarle como condición necesaria, aunque no suficiente de cualquier gestión pública. La lucha contra la corrupción. Busca fomentar la participación, esto es crear, canales, mecanismos y todo lo necesario para que la ciudadanía participe de un ejercicio de democracia participativa y no simplemente representativa, tal vez incluso para llegar una de democracia directa. Una vez más aconsejo seguir los enlaces a los tres tipos de democracia para que se vean las implicaciones de cada una.
Esta participación incluye que los ciudadanos sepan todos los datos pertinentes de la gestión pública, pero que los conozcan en el momento oportuno de manera directa sin interpretaciones, sin ocultar datos, sin tergiversaciones. Para que esté tan bien informada que se de una veeduría ciudadana real y una participación en las decisiones de gobierno, como por ejemplo en que se usan los recursos. Y esto implica transparencia, eficacia y eficiencia en la administración pública.
Pues este es el análisis, y muy personal, de los objetivos del Plan de Desarrollo de Gustavo Petro. Intenté sólo ver los conceptos y como estos se interrelacionaban sin caer en la critica ni la opinión. Espero que estos mapas sean una herramienta para comprender este plan de desarrollo y sus implicaciones.
Finalmente he desarrollado unos mapas conceptuales específicos del Plan de Desarrollo, que son los siguientes:
Comments
11 Responses to “Plan de Desarrollo de Gustavo Petro en mapas conceptuales”Trackbacks
Check out what others are saying...-
Información Bitacoras.com…
Valora en Bitacoras.com: Este escrito es sobre el Plan de Desarrollo 2012-2016 Bogotá Humana del Alcalde de Bogotá Gustavo Petro. Es simplemente una análisis desde las relaciones conceptuales del Plan utilizando la herramienta mapa conceptual. No pre…..
-
[…] se ve este proyecto prioritario es consistente con lo que había analizado en Plan de Desarrollo de Gustavo Petro en mapas conceptuales, por que sigue la línea de discriminación positiva de la población segregada y discriminada, en […]
-
[…] Plan de Desarrollo de Gustavo Petro en mapas conceptuales […]
-
[…] Share aztlek.org 1 week […]
-
[…] de empezar le recomiendo leer el artículo sobre los mapas conceptuales sobre el plan de desarrollo que elaboré personalmente, y el artículo Tecnología y Poder que da las bases conceptuales de […]
-
[…] Plan de Desarrollo de Gustavo Petro en mapas conceptuales […]
-
[…] Plan de desarrollo de Gustavo Petro en mapas conceptuales. Luis Alejandro Bernal […]
-
[…] Plan de desarrollo de Gustavo Petro en mapas conceptuales. Luis Alejandro Bernal […]
Excelente ejercicio. Da una visión de lo general a lo específico del plan de desarrollo de #BogotaHumana
Señor Alcalde, esperamos sus seguidores que sea usted uno de los gestores del METRO, SOLUCIÓN DEL TRANSPORTE PUBLICO para la Ciudad de Bogotá del 2030
Bueno, gracias por el comentario, por que muchos ciudadanos estamos esperando el metro. Pero, para comunicarse con el Dr. Petro tal vez esta no sea la mejor opción, pues este blog no tiene que ver con él.