PlanDeDesarrollo-ObjetivoGenera-FortalecimientoDeLoPublico-0.2.2
← Plan de Desarrollo de Gustavo Petro en mapas conceptuales · Posted on enero 3, 2013 · Leave a Comment · 1658 × 907
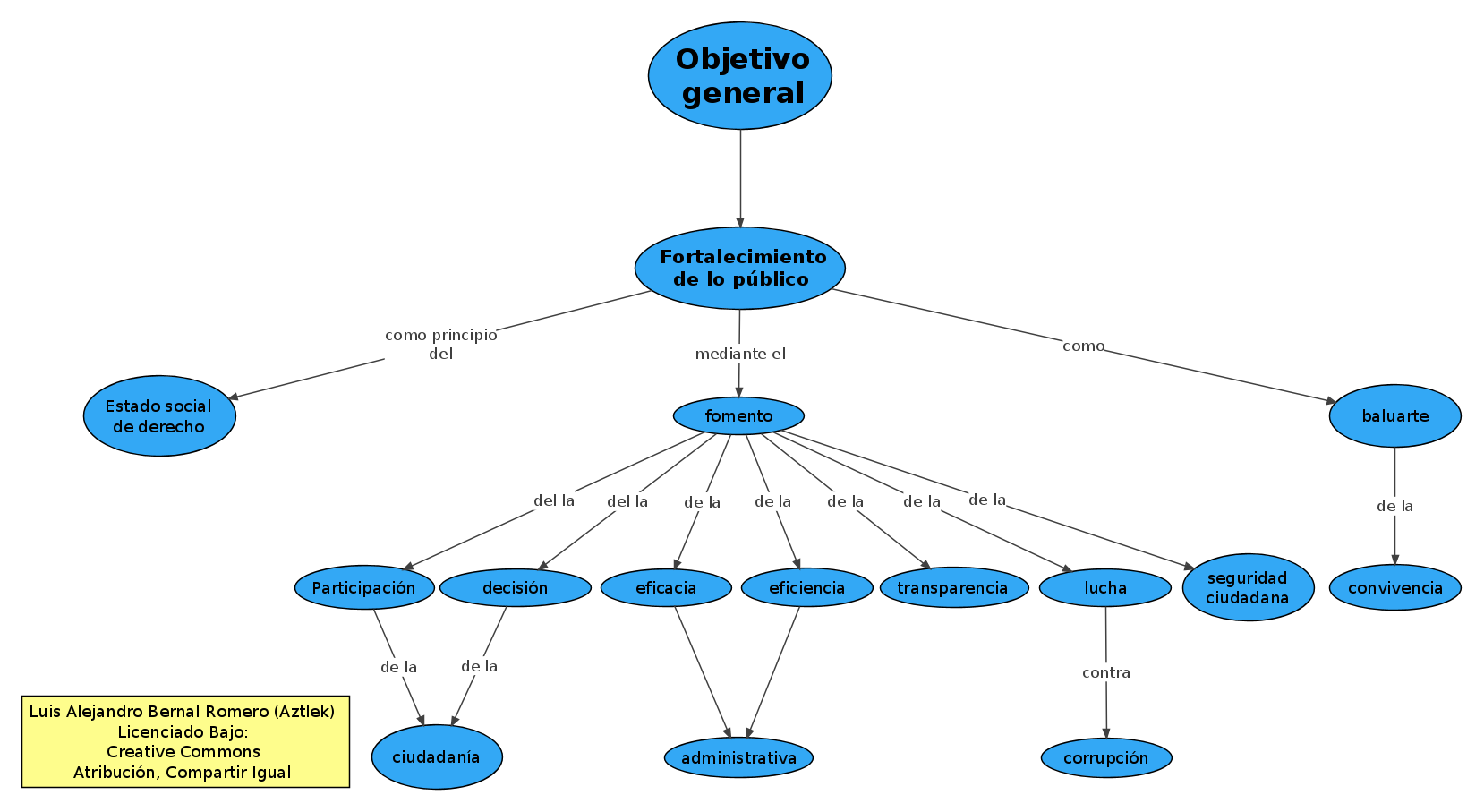
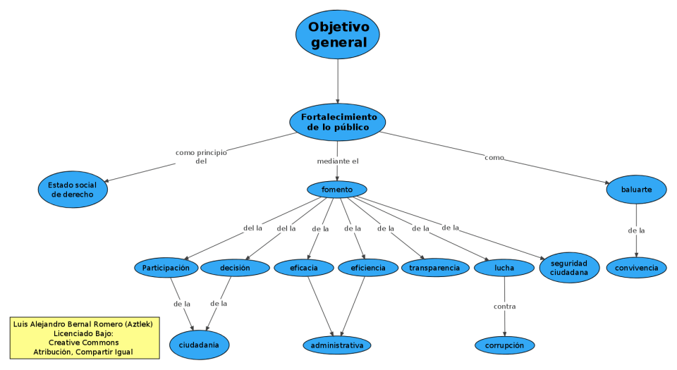
Objetivo: «Fortalecimiento de lo Público» del «Plan de Desarrollo 2012-2016, Bogotá Humana» del Alcalde de Bogotá Gustavo Petro
Estructura conceptual del Objetivo: «Fortalecimiento de lo Público» del «Plan de Desarrollo 2012-2016, Bogotá Humana» del Alcalde de Bogotá Gustavo Petro