Proyecto prioritario: Creciendo Saludables de Gustavo Petro


He vuelto a hacer un mapa conceptual del Plan de Desarrollo Bogotá Humana del Alcalde de Bogota Dr. Gustavo Petro. Esta vez, no es del Plan como un todo, sino de uno de los proyectos prioritarios: Creciendo Saludables, del programa Garantía del Desarrollo Integral de la Infancia, del eje Una ciudad que supera la segregación y la discriminación.

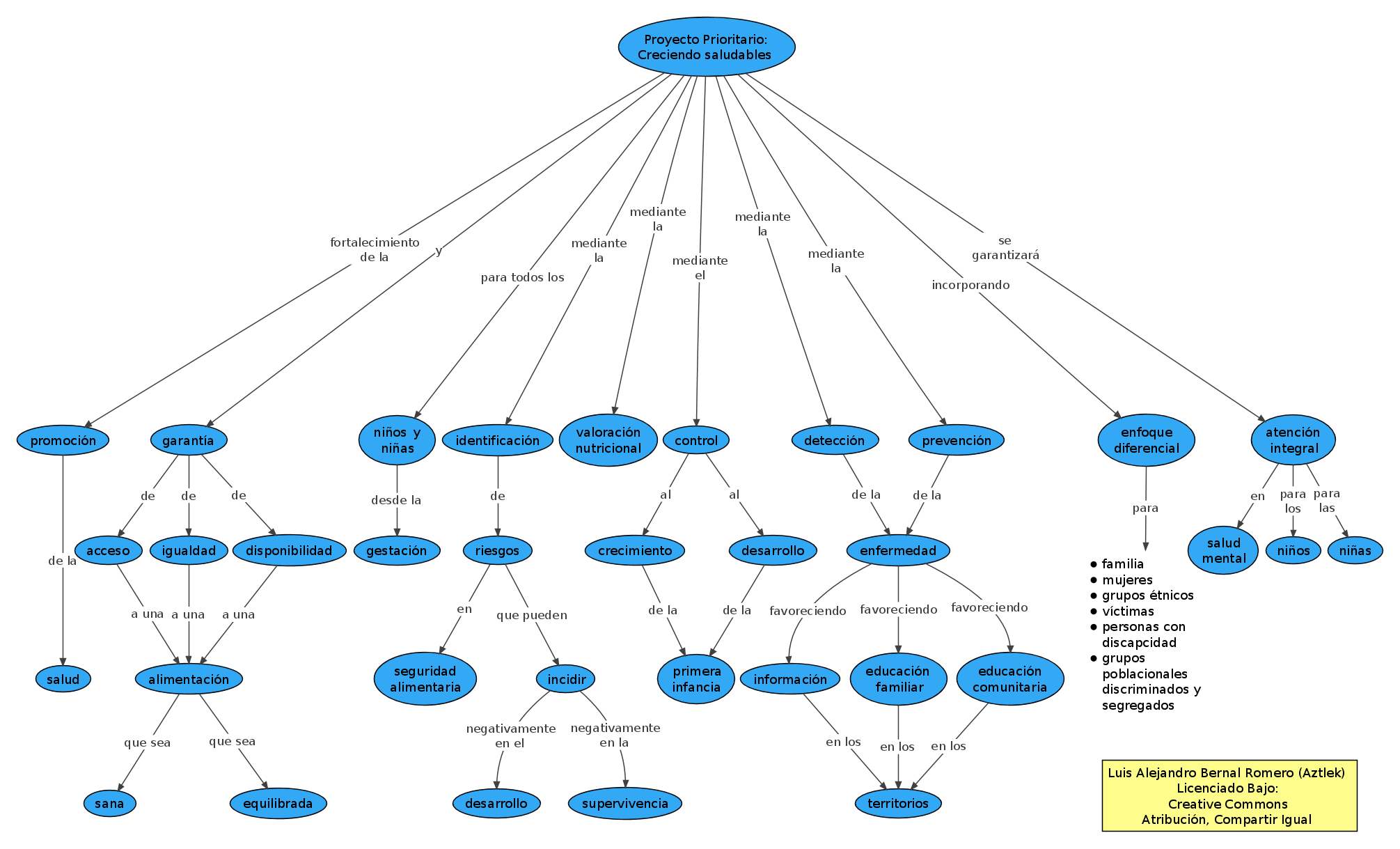
Literalmente el proyecto prioritario dice:

Creciendo saludables. Fortalecimiento de la promoción de la salud y garantía del acceso, igualdad y disponibilidad de una alimentación sana y equilibrada para todos los niños y las niñas desde la gestación, mediante la identificación de los riesgos en materia de seguridad alimentaria que pueden incidir en forma negativa en el desarrollo y la supervivencia; la valoración nutricional; el control a crecimiento y desarrollo de la primera infancia, la detección y la prevención de la enfermedad favoreciendo la información y educación familiar y comunitaria en los territorios, e incorporando enfoques diferenciales para familias, mujeres, grupos étnicos; afrodescendientes, palenqueros, raizales, indígenas y Rrom, las víctimas y personas con discapacidad y en general de los grupos poblacionales discriminados y segregados. Se garantizará una atención integral en salud mental para los niños y las niñas. Plan de Desarrollo Bogotá Humana, pag. 32

El mapa conceptual es el siguiente:

Proyecto prioritario: Creciendo saludables

Plan de desarrollo Bogotá Humana, eje: Una ciudad que supera la segregación y la discriminación, programa: Garantía de del desarrollo integral de la primera infancia, proyecto prioritario: Creciendo saludables

Recuerde que puede verlo más grande haciendo click sobre la imagen.

Como se ve este proyecto prioritario es consistente con lo que había analizado en Plan de Desarrollo de Gustavo Petro en mapas conceptuales, por que sigue la línea de discriminación positiva de la población segregada y discriminada, en esta caso particular, los niños, haciendo énfasis en la primera infancia. La idea de este programa es la salud y la alimentación para ese sector poblacional. Particularmente trabaja el acceso a la alimentación sana y equilibrada. También la identificación de riesgos de seguridad alimentaria. Así mismo, el control del crecimiento y desarrollo en la primera infancia que sabemos que es crítico. Sin dejar atrás la valoración nutricional.

Por otro lado, detecta y previene la enfermedad mediante información, educación familiar y comunitaria. y Finalmente propone una atención integral en salud mental a los niños y las niñas.

Finalmente una lista de los otros mapas conceptuales que he publicado del Plan de Desarrollo de Gustavo Petro.

Comments
4 Responses to “Proyecto prioritario: Creciendo Saludables de Gustavo Petro”
Trackbacks
Check out what others are saying...
  1. Información Bitacoras.com…

    Valora en Bitacoras.com: He vuelto a hacer un mapa conceptual del Plan de Desarrollo Bogotá Humana del Alcalde de Bogota Dr. Gustavo Petro. Esta vez, no es del Plan como un todo, sino de uno de los proyectos prioritarios: Creciendo Saludables, del pr…..



Deja un comentario