Proyecto prioritario: Corresponsabilidad … en la generación de condiciones para el desarrollo integral de los niños y las niñas. En mapas conceptuales. Plan de desarrollo de Bogotá Humana


Esta vez hice el mapa conceptual del proyecto prioritario Corresponsabilidad de las familias, maestros, maestras, cuidadores y cuidadoras, madres comunitarias, sustitutas y FAMI de ICBF y otros agentes educativos y culturales en la generación de condiciones para el desarrollo integral de los niños y las niñas del plan de desarrollo de Gustavo Petro. Pero es tan largo el título que hice un mapa conceptual sólo para el.

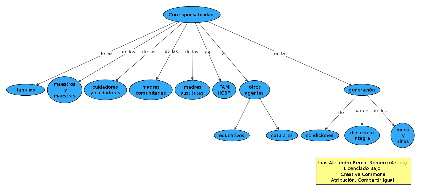
Título del Proyecto prioritario: Corresponsabilidad de las familias, maestros, maestras, cuidadores y cuidadoras, madres comunitarias, sustitutas y FAMI de ICBF y otros agentes educativos y culturales en la generación de condiciones para el desarrollo integral de los niños y las niñas

Título del Proyecto prioritario: Corresponsabilidad de las familias, maestros, maestras, cuidadores y cuidadoras, madres comunitarias, sustitutas y FAMI de ICBF y otros agentes educativos y culturales en la generación de condiciones para el desarrollo integral de los niños y las niñas, del eje: Una ciudad que supera la segregación y la discriminación, del programa: Garantía del desarrollo integral de la primera infancia, del Pan de desarrollo Bogotá Humana del Dr Alcalde de Bogota Gustavo Petro

Como se puede ver en el mapa, la idea de este proyecto prioritario es que los agentes involucrados asuman la responsabilidad que les corresponde en el desarrollo integral de los niños y las niñas. ¿Cómo se hará esto? Bueno para ello está el texto.

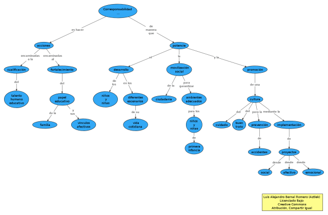
Acciones encaminadas en la cualificación y formación del talento humano educativo, y el fortalecimiento del papel educativo de la familia y de sus vínculos afectivos, de manera que se potencie el desarrollo de los niños y las niñas en los diferentes escenarios de su vida cotidiana; así como la movilización social de la ciudadanía, para garantizar ambientes adecuados para niños y niñas de primera infancia, y la promoción de una cultura de cuidado y del buen trato para la prevención de accidentes, mediante la implementación de proyectos desde lo afectivo, social y emocional. Plan de Desarrollo Bogotá Humana, pag. 32

Lo que puede ser interpretado en el siguiente mapa conceptual.

Proyecto prioritario: Corresponsabilidad de las familias, maestros, maestras, cuidadores y cuidadoras, madres comunitarias, sustitutas y FAMI de ICBF y otros agentes educativos y culturales en la generación de condiciones para el desarrollo integral de los niños y las niñas

Proyecto prioritario: Corresponsabilidad de las familias, maestros, maestras, cuidadores y cuidadoras, madres comunitarias, sustitutas y FAMI de ICBF y otros agentes educativos y culturales en la generación de condiciones para el desarrollo integral de los niños y las niñas

Recuerde que puede verlo más grande haciendo click sobre la imagen.

La idea es que esta corresponsabilidad esté acompañanada por acciones que fortalezcan la cualificación del talento huano, esto, educación. Y reforzando esto, también acciones encaminadas a fortalecer el papel educativo de la familia y sus vínculos afectivos. De tal forma que potencie el desarrollo de los niños y las niñas en su vida cotidiana. que también potencie la movilización social para lograr ambientes adecuados. Y, una que me parece muy importante, la promoción de una cultura del cuidado y el buen trato.

Ya he publicado otros mapa conceptuales sobre el el Plan de Desarrollo de Gustavo Petro. Los que hay hasta ahora son:

Comments
2 Responses to “Proyecto prioritario: Corresponsabilidad … en la generación de condiciones para el desarrollo integral de los niños y las niñas. En mapas conceptuales. Plan de desarrollo de Bogotá Humana”
Trackbacks
Check out what others are saying...
  1. […] Proyecto prioritario: Corresponsabilidad … en la generación de condiciones para el desarrollo int… […]

  2. […] Proyecto prioritario: Corresponsabilidad … en la generación de condiciones para el desarrollo int… […]



Deja un comentario