Mesas de encuentro

Diagrama de la Mecánica de las "Mesas de Encuentro"

Las mesas de encuentro es una actividad grupal para que las comunidades y colectivos tecnológicos, de software libre, de hardware libre y cultural libre se encuentren de forma efectiva con las empresas, entidades del estado y academia.

La mecánica está representada en el siguiente diagrama

Diagrama de la Mecánica de las "Mesas de Encuentro"

Diagrama de la Mecánica de las «Mesas de Encuentro»

La mecánica es muy sencilla, se basa en en el sistema de citas múltiples, es ese sistema en el cual las mujeres están sentadas en mesas en un bar y los hombres van rotando y tienen citas de quince minutos, de tal forma que pueden tener muchas citas en una noche. Aquí es igual, las empresas, entidades o instituciones están sentadas cada una en una mesa y las comunidades y colectivos van rotando cada quince minutos.

¿Pero que hacen en esos quince minutos? Interactuan buscando lugares comunes con el siguiente protocolo:

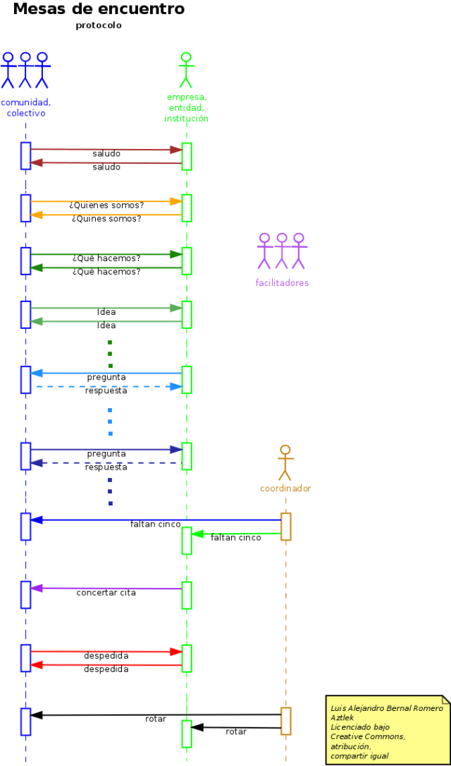
Diagrama del protocolo de las "Mesas de Encuentro"

Diagrama del protocolo de las «Mesas de Encuentro»

La mesa comienza saludándose mutuamente. Después cada uno dice quienes son: Somos una empresa que se dedica a …. Después se cuentan que hacen. Con esa información comienza la verdadera mesa, en la cuál se cuentan ideas, en nuestra empresa tenemos el siguiente problema… y se puede obtener la respuesta: para ese problema nuestro colectivo tiene ésta tecnología …. Esas ideas van y vienen. Después o al mismo tiempo se comienzan a hacer preguntas mutuamente. En un momento determinado el Coordinador dice: faltan cinco minutos, en ese punto la conversación no debe avanzar más, sino que se debe concertar una cita para completar y concretar las ideas. Se despiden y rotan para la siguiente ronda.

El papel del Coordinador ya está claro, es el que coordina toda la interacción. Los facilitadores están pendientes de que cada mesa esté funcionando, esto incluye responder preguntas sobre la mecánica, estar atentos de que se esté haciendo bien y afanar a los integrantes de las mesas cuando se tiene que rotar. El número de facilitadores depende de el volumen de participantes.

Esta actividad puede ser usada en el marco de un evento que incluya otras actividades (como casos de éxito, conferencias, etc.)

Pero antes de finalizar unas recomendaciones:

  • Los integrantes de las comunidades y colectivos NO son unos «entusiastas» de su tema que trabajan gratis. Al contrario, son unos expertos con un muy alto nivel de preparación y que son muy apetecidos en el mercado y que normalmente tienen muy buenas ofertas.
  • No espere que esa experticia esté respaldada con muchos títulos académicos, normalmente se acredita presentando proyectos exitosos. También, dependiendo de la naturaleza, puedes pedirles un prototipo siempre y cuando esto no involucre mucho tiempo o dinero y si lo último es el caso, corre el riesgo, financia.
  • Las lógicas organizacionales que manejen estos colectivos y comunidades no son las mismas de las empresas tradicionales. Por ello hay que buscar puntos de encuentro para poder llevar proyectos a buen término.
  • En algunos casos hay expertos que trabajan solos, pero en algunos otros, son grupos completos que vienen desarrollando proyectos en conjunto durante un buen tiempo.
  • Algunas veces estos colectivos y comunidades están respaldados por alguna organización, por ejemplo fundaciones y en este caso es muy fácil contratar a estos expertos. Pero muchas veces estas comunidades y colectivos son organizaciones ad hoc y la forma de contar con su experticia es contratando los individuos.

Hacer que se encuentren los colectivos, comunidades, empresa, gobierno y academia siempre ha sido vital para el desarrollo de un país, pero también es difícil por las diversas lógicas y discursos que se manejan. Pero de alguna forma esta actividad busca propiciar diálogos y tender puentes entre esas diversa formas de ver el mundo.

Finalmente, usted es libre de utilizar, estudiar, modificar y redistribuir esta actividad. Pero además me gustaría mucho que en los comentarios nos cuente a todos la experiencia y de esa forma podemos enriquecer este diseño.

Comments
One Response to “Mesas de encuentro”
Trackbacks
Check out what others are saying...
  1. Información Bitacoras.com…

    Valora en Bitacoras.com: Las mesas de encuentro es una actividad grupal para que las comunidades y colectivos tecnológicos, de software libre, de hardware libre y cultural libre se encuentren de forma efectiva con las empresas, entidades del estado y…..



Deja un comentario