Qué es el aislamiento de los sistemas de información y como solucionarlo
Llega un día en la vida de toda organización en el que se da cuenta que posee muchos sistemas de información y que estos están totalmente aislados. Estos hablan distintos lenguajes y no hay medios por los cuales puedan intercambiar información. Este escrito te habla de esto.
Como te decía atrás hay un momento en que una organización alcanza cierto nivel de madures en el cual es necesario tener la información «integrada» y al estudiar sus sistemas de información se encuentra con el siguiente panorama.
Si bien es un paisaje paradisiaco, todos los sistemas son como islas, no se comunican y no sólo por que no hay canales entre ellos, sino que también hablan distintos lenguajes (simbolizado por las banderas).
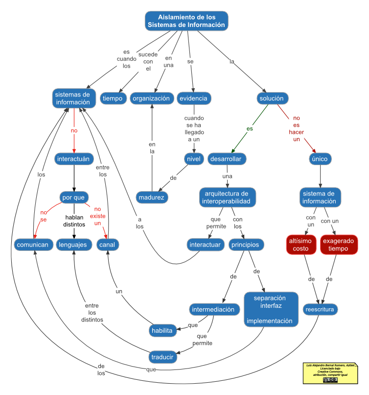
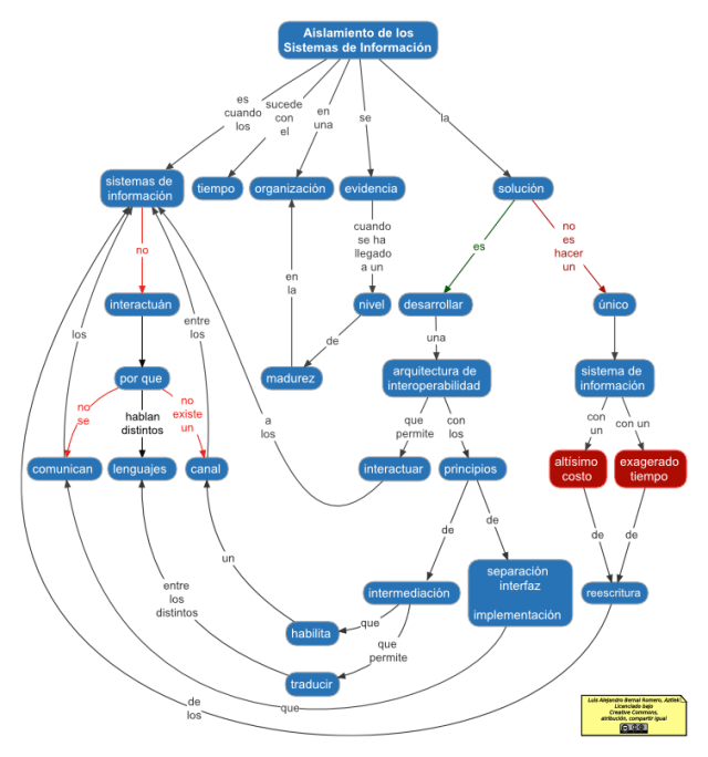
Pero antes de seguir te muestro el mapa de conceptos sobre el que se basa este escrito.
Si no lo puedes ver bien haz clic sobre él , y después otro clic para que amplíe más (en especial si tienes una navegador basado en mozilla, como firefox o crome). También te pongo en formato PDF para que lo puedas ampliar todo lo que quieras: Aislamiento de los Sistemas de Información: mapa conceptual, en PDF. También te adjunto el fuente Mapa conceptual del Aislamiento de los Sistemas de Información en vue (por si lo quieres editar) que está hecho con el programa de mapas conceptuales VUE.
Bueno, como te venía diciendo y basado en el anterior mapa, el aislamiento de los sistemas de información es que estos no interactúan, lo que quiere decir que no se comunican por que no existen los canales entre ellos o hablan distintos lenguajes o las dos cosas.
Lo primero que se le ocurre a uno es para solucionar esto es hacer un sólo sistema de información que tome todos los aspectos de la organización. Algo como lo siguiente:
Un sistema de información monolítico, todo hecho con el mismo lenguaje, el mismo framework, y que todo él es un canal de comunicación (por que es un solo sistema). La idea parece muy lógica en primera instancia. Pero (y hay más de un pero) esto es totalmente impráctico. Priincipalmente, los actuales sistemas de información de la organización existen simplemente porque hacen su trabajo bien (no perfecto pero bien) y sea que fue hecho en casa o por un tercero este desarrollo implicó mucho tiempo y dinero. ¡imagínate por un momento volver a empezar de cero todos los sistemas de información! y con el agravante de que son todos al mismo tiempo. Y si no te lo imaginas, el desarrollo de un buen sistema financiero puede implicar años y la contratación de desarrolladores que realmente trabajen en equipo, sin hablar de uno de analistas, de arquitectos de software y de otros profesionales especializados es muy costoso.
La consecuencia de hacer este sistema monolítico es como se ve en el dibujo, un desastre ecológico (por que es totalmente válido considerar los sistemas de la empresa como un ecosistema). Y es sabido que una sola especie en un ecosistema tiende a desaparecer con el tiempo en especial cuando el ecosistema cambia, lo cual es la más seguro que pasa en un entorno empresarial competitivo.
No, la solución no es el sistema monolítico es más bien lo siguiente:
Hacer una infraestructura, una arquitectura, que permita la interoperabilidad entre los sistemas actuales y los futuros. Esto tiene la ventaja de evitar el altísimo costo y exagerado tiempo de desarrollo que implica la reescritura se los sistemas de información legados.
Esta arquitectura debe basarse al menos en dos principios: la intermediación y la separación interfaz-implementación. De estos dos he escrito los siguientes artículos: El poderoso concepto de la intermediación y El antiguo pero siempre actual concepto de separación interfaz-implementación. La intermediación permite tender canales entre las islas y además permite hacer «traducción» entre los distintos lenguajes; además la separación interfaz-implementación permite comunicar los sistemas de información de forma desacoplada.
Como te he explicado en otros artículos las arquitecturas orientadas al servicio (SOA) cumplen con los principios y permiten que los sistemas de información interoperen. Los artículos son: Conceptos clave de SOA, El bus de servicios en SOA y Tipos de aplicaciones SOA. Si, no es la única arquitectura que lo hace, pero es la que en el momento está más estandarizada y para la que se encuentran más herramientas.
Resumiendo a modo de conclusión: la solución al aislamiento de los sistemas de información no es hacer sistemas monolíticos (lo que es impráctico) sino hacer una arquitectura que permita que los sistemas actuales y futuros de la organización interoperen.



