Una arquitectura TIC para Bogotá
Este escrito expone una arquitectura TIC para lograr la interoperabilidad entre los muchos sistemas de información que componen la administración pública de la ciudad de Bogotá. Primero se presentan las preocupaciones, para después mostrar la propuesta de solución en forma de diagrama arquitectónico y sus principios generales.
La preocupaciones
Esta arquitectura responde a dos conjunto de preocupaciones (concerns): Gobierno abierto e interoperabilidad, a continuación los detallo.
Gobierno abierto
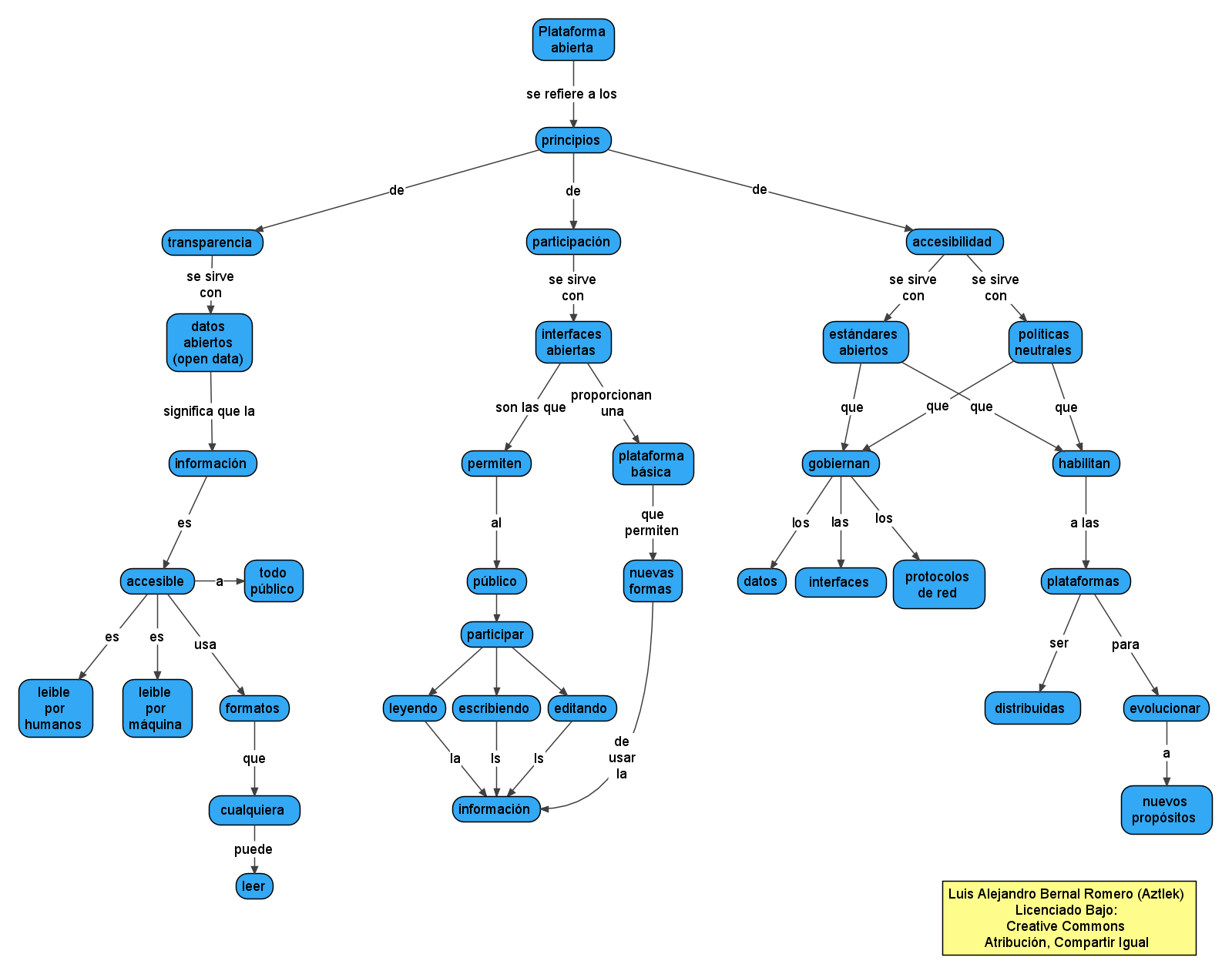
Ya he escrito sobre este tema en Análisis del artículo “The Root, Branches, and Fruit of Government as an Open Platform”, que resumiendo lo podemos ver en cuatro subgrupos de preocupaciones: datos abiertos, interfaces abiertas, estándares abiertos y políticas neutrales. Te pongo el mapa conceptual que hice en ese artículo como resumen.

Mapa de relaciones conceptuales del artículo «The Root, Branches, and Fruit of Government as an Open Platform»
Aislamiento de los sistemas de información, o interoperabilidad
No es ningún secreto que hay una gran multitud de sistemas de información en en la administración pública de la ciudad de Bogotá. Y tampoco es un secreto que estos sistemas de información no se hablan entre sí, están aislados. Son literalmente islas que no se comunican entre si: no hablan el mismo lenguaje a ningún nivel, e inclusive los que están hechos con la misma plataforma tecnológica no intercambian datos, como represento en la siguiente metáfora visual.
Pero a consecuencia de esto, no es extraño ver a un funcionario de la ciudad con dos o más ventanas abiertas, en cada una un sistema diferente y copiando datos de una a otra ventana ¡básicamente este funcionario está contratado sólo para que copiar y pegar!
Si claro, Bogotá no es la única ciudad que presenta este problema, muchas otras ciudades les pasa lo mismo y no sólo en latinoamerica, sino en muchas partes del mundo. Es más, esta situación no solo se presenta a nivel de ciudad sino también de países.
La solución a este problema no es unificar en una única plataforma tecnológica, como ya expliqué en ¡Qué no es heterogeneidad el problema, es el aislamiento!. Y además de todas las razones en el anterior artículo, se estaría creando una situación monopólica artificial auspiciada por el estado.
La arquitectura
Este escrito propone una arquitectura para apoyar en la implementación de las preocupaciones mencionadas atrás. Parte de una revisión de otras soluciones dadas en otras partes (ciudades, estados y países) y se adaptó para nuestra ciudad. Sin embargo, la solución que se plantea aquí aunque pensada para la ciudad de Bogotá es fácilmente adaptable a otras ciudades o países que quieran solucionar su problema de aislamiento de sus sistemas de información.
Primero voy a presentar el diagrama general de la solución. Como es muy detallado y muy grande no se puede ver bien, pero si haces clic en él puedes ampliarlo. Mejor aún, te adjunto a continuación el PDF para que lo puedas ampliar todo lo que quieras: Arquitectura de interoperabilidad para Bogotá PDF.
Ahora si, te presento la propuesta de Arquitectura de TI para la Interoperabilidad en la ciudad de Bogotá.
Si, es grande, pero los principios subyacentes son pocos.
Principios de la arquitectura
El objetivo de esta arquitectura es hacer que los sistemas de información que no pueden hablar entre si lo hagan. Para lograr esto se tienen unos principios que permean toda la arquitectura, que son: la heterogeneidad, la intermediación y la separación interfaz-implementación. si los quieres conocer en detalle he escrito algunos artículos al respecto, que son respectivamente: Los sistemas heterogéneos, la clave para la supervivencia, El poderoso concepto de la intermediación y El antiguo pero siempre actual concepto de separación interfaz-implementación.
Es por estos principios que ésta es una solución SOA (Arquitectura orientada a servicios) con bus de servicios, pues el primero implementa el principio de separación interfaz-implementación y el segundo implementa el principio de intermediación. Sin olvidar la heterogeneidad es algo que se busca a nivel de toda la arquitectura.
Izquierda y derecha de la arquitectura
Otra consideración general es que toda la arquitectura esta dividida en dos: la parte izquierda que es la correspondiente a la entidad y la parte derecha que es de toda la ciudad. La parte derecha es realmente lo que logra la interoperabilidad de todas las entidades que se conectan a ella. Mientras que, la parte izquierda, es la parte de la arquitectura que se repite en cada entidad de la ciudad.
Finalmente
Con estar arquitectura se tendría una forma de que todos los sistemas de información de la ciudad puedan interoperar entre si con la gran cantidad de beneficios que eso trae.
He de decirte que este escrito no es una descripción de la arquitectura, sólo presenta el diagrama y los principios generales, pero si hay interés, podré ir ampliando los detalles, así que dímelo en los comentarios.

