Análisis de La Alta Consejería Distrital de TIC


Éste artículo es una análisis de la Oficina de Alta Consejería Distrital de Tecnologías de Información y Comunicaciones –TIC–. Esta oficina fue creada por el Alcalde de Bogotá Dr. Gustavo Petro mediante el Decreto 77 de 2012.

Como persona especializada en tecnología, como analista en temas de TIC y por que creo que la tecnología es poder para las personas, para mi es muy importante ésta oficina. Por ello me tomé la molestia de hacer un modesto análisis.

Metodología

Este análisis toma cada una de las funciones de la Alta Consejería de TIC y hace lo siguiente: Se transcribe el texto desde el Decreto 77 de 2012, para que el lector tenga un contexto. A continuación se representa ese texto en forma de mapa conceptual. Teniendo estas dos representaciones se procede al análisis. Éste se hace con base en las siguientes categorías:

Complejidad:
Esta se desprende directamente de la estructura del mapa conceptual, de la complejidad de su forma, que puede ser baja o alta.
Naturaleza:
Si la función es de naturaleza consultiva o ejecutiva.
Impacto:
Si la función impacta directamente a la ciudadanía o a la administración (pero indirectamente a la ciudadanía).

Después de analizar cada función se presentan los resultados y escribo algunas palabras a modo de conclusiones y recomendaciones. Como el artículo es muy largo y pesado no culparía al lector si sólo hace una ojeada a algunas funciones y pasa directamente a los Resultados y las Conclusiones y recomendaciones.

Función a

a. Dirigir y liderar la formulación, articulación y seguimiento de las políticas, lineamientos y directrices distritales en materia de Tecnologías de Información y Comunicaciones para el fortalecimiento de la función administrativa y misional de los sectores y entidades de Bogotá Distrito Capital. Decreto 77 de 2012

Función "a" de la Oficina de Alta Consejería Distrital de Tecnologías de Información y Comunicaciones –TIC–

Mapa conceptual de la función «a» de la Oficina de Alta Consejería Distrital de Tecnologías de Información y Comunicaciones –TIC–

El análisis de esta función es el siguiente:

Complejidad:
Como se puede ver en el mapa conceptual se tiene una gran cantidad de entrecruzamientos tanto entre los niveles uno y dos, como entre el dos y el tres. Lo notable es que en el texto no se evidencia, esto se debe a que tiene una muy buena redacción; esto es, muy clara y ordenada. Pero eso no le resta complejidad, es de un nivel alto. Esto es intrínsecamente no es bueno o malo, como anotaré en las conclusiones.

Naturaleza:
La función es esencialmente de naturaleza consultiva pues está orientada a las «reglas» sobre TIC.

Impacto:
En la parte de fortalecimiento se nota inmediatamente que ésta función tiene una orientación a la administración.

Función b

b. Dirigir y liderar la formulación, articulación y seguimiento de las políticas y estrategias del Distrito Capital en materia de gobierno en línea, participación ciudadana a través de medios virtuales, transparencia en la gestión y contratación pública, democratización de la información y apropiación social de las Tecnologías de Información y Comunicaciones. Decreto 77 de 2012

Función "b" de la Oficina de Alta Consejería Distrital de Tecnologías de Información y Comunicaciones –TIC–

Mapa conceptual de la función «b» de la Oficina de Alta Consejería Distrital de Tecnologías de Información y Comunicaciones –TIC–

El análisis de esta función es el siguiente:

Complejidad:
Aquí también el nivel de entrecruzamiento es alto, está presente en más niveles, por lo que el nivel de complejidad es alto.

Naturaleza:
La naturaleza, al igual que la anterior, es consultiva.

Impacto:
Esta función tiene un énfasis en el impacto directo al ciudadano, por lo de gobierno en línea, participación ciudadana y democratización.

Función c

c. Dirigir y liderar la formulación, actualización, desarrollo y supervisión del Plan Maestro de Tecnologías de Información y Comunicaciones (TIC) para el Distrito Capital. Decreto 77 de 2012

Función "c" de la Oficina de Alta Consejería Distrital de Tecnologías de Información y Comunicaciones –TIC–

Mapa conceptual de la función «c» de la Oficina de Alta Consejería Distrital de Tecnologías de Información y Comunicaciones –TIC–

El análisis de esta función es el siguiente:

Complejidad:
Esta función también tiene un nivel alto de complejidad. No es tan compleja como la anterior pero todavía tiene muchos entrecruzamientos en un nivel.

Naturaleza:
Su naturaleza es principalmente consultiva por que al igual que las anteriores es dar lineamientos.

Impacto:
Es evidentemente orientado hacia la administración.

Función d

d. Dirigir y liderar la inclusión de la política pública de TIC en el Plan de Desarrollo. Decreto 77 de 2012

Función "d" de la Oficina de Alta Consejería Distrital de Tecnologías de Información y Comunicaciones –TIC–

Mapa conceptual de la función «d» de la Oficina de Alta Consejería Distrital de Tecnologías de Información y Comunicaciones –TIC–

El análisis de esta función es el siguiente:

Complejidad:
El nivel de complejidad es bajo, el mapa conceptual es muy sencillo.

Naturaleza:
Es también de naturaleza consultiva pues es dirigir y liderar la inclusión de políticas en el plan de desarrollo.

Impacto:
No tiene impacto directo al ciudadano sino en la administración.

Funciónes e, g y h

e. Participar en el Consejo de Gobierno Distrital para coordinar los asuntos relacionados con las Tecnologías de Información y Comunicaciones. Decreto 77 de 2012

g. Participar en la Comisión Distrital de Ciencia, Tecnología e Innovación –CODICITI–, o la que haga sus veces. Decreto 77 de 2012

h. Participar en la Comisión Distrital de Sistemas –CDS-, o la que haga sus veces. Decreto 77 de 2012

Funciones "e", "g" y "h" de la Oficina de Alta Consejería Distrital de Tecnologías de Información y Comunicaciones –TIC–

Mapa conceptual de las funciones «e», «g» y «h» de la Oficina de Alta Consejería Distrital de Tecnologías de Información y Comunicaciones –TIC–

El análisis de estas funciones es el siguiente:

Complejidad:
Es baja, por ello pude agrupar las tres en un sólo mapa conceptual.

Naturaleza:
Por el verbo «participar» esta función es de carácter consultivo.

Impacto:
No impacta directamente al ciudadano.

Función f

f. Coordinar ante el Ministerio de las Tecnologías de Información y las Comunicaciones del Gobierno Nacional los planes, programas y proyectos relacionados con Bogotá Distrito Capital como ente territorial. Decreto 77 de 2012

Función "f" de la Oficina de Alta Consejería Distrital de Tecnologías de Información y Comunicaciones –TIC–

Mapa conceptual de la función «f» de la Oficina de Alta Consejería Distrital de Tecnologías de Información y Comunicaciones –TIC–

El análisis de esta función es el siguiente:

Complejidad:
La complejidad es baja.

Naturaleza:
Esta función es de naturaleza ejecutiva, por que se basa en coordinar.

Impacto:
El impacto, una vez más, es sobre la administración.

Función i

i. Promover convenios y alianzas para impulsar, desarrollar y consolidar el uso y aplicación de las Tecnologías de Información y las Comunicaciones desde la Administración Distrital para el desarrollo de Bogotá D.C. como ciudad digital e inteligente, el emprendimiento tecnológico y el avance de la sociedad del conocimiento. Decreto 77 de 2012

Función "i" de la Oficina de Alta Consejería Distrital de Tecnologías de Información y Comunicaciones –TIC–

Mapa conceptual de la función «i» de la Oficina de Alta Consejería Distrital de Tecnologías de Información y Comunicaciones –TIC–

El análisis de esta función es el siguiente:

Complejidad:
Tiene una complejidad alta, otra vez, hay altos niveles de entrecruzamiento en más de un nivel.

Naturaleza:
Su naturaleza es de tipo ejecutiva, pues realiza alianzas y convenios.

Impacto:
Es directamente sobre la ciudadanía, pues trata de ciudad digital e inteligente y sociedad del conocimiento.

Función j

j. Actuar como vocero de la Administración Distrital frente a los gremios, la industria, la academia, los grupos sociales y demás organismos nacionales e internacionales en relación con los avances, planes, programas y proyectos que el Distrito Capital adelanta en materia de Tecnologías de Información y Comunicaciones. Decreto 77 de 2012

Función "j" de la Oficina de Alta Consejería Distrital de Tecnologías de Información y Comunicaciones –TIC–

Mapa conceptual de la función «j» de la Oficina de Alta Consejería Distrital de Tecnologías de Información y Comunicaciones –TIC–

El análisis de esta función es el siguiente:

Complejidad:
Es de nivel alto, por que entrecruzamiento entre los dos últimos niveles.

Naturaleza:
Es ejecutiva, o lo debería ser, por que hay que darle respuestas mediante acciones concretas a los gremios, etc.

Impacto:
Directamente al ciudadano por que actua sobre los gremios, etc

Función k

k. Asesorar a los sectores y entidades del Distrito en la formulación y articular el desarrollo de las estrategias, planes y programas relacionados con la implementación de los sistemas de tecnología e información, de conformidad con las normas del gobierno nacional en materia de TIC, el Estatuto Orgánico de Bogotá, el Plan de Ordenamiento Territorial, los planes maestros asociados y el Plan de Desarrollo vigente, así como con los lineamientos definidos por la Comisión Distrital de Sistemas – CDS. Decreto 77 de 2012

Función "k" de la Oficina de Alta Consejería Distrital de Tecnologías de Información y Comunicaciones –TIC–

Mapa conceptual de la función «k» de la Oficina de Alta Consejería Distrital de Tecnologías de Información y Comunicaciones –TIC–

El análisis de esta función es el siguiente:

Complejidad:
Es la función más compleja de todas las de la Alta Consejería en TIC, nivel alto.

Naturaleza:
Su naturaleza es consultiva, por los verbos «asesorar» y «articular».

Impacto:
Es sobre la administración.

Función l

l. Formular los principios de articulación en materia de TIC que deben tener las entidades distritales para prevenir y atender situaciones de emergencia en el Distrito Capital. Decreto 77 de 2012

Función "l" de la Oficina de Alta Consejería Distrital de Tecnologías de Información y Comunicaciones –TIC–

Mapa conceptual de la función «l» de la Oficina de Alta Consejería Distrital de Tecnologías de Información y Comunicaciones –TIC–

El análisis de esta función es el siguiente:

Complejidad:
Es de nivel alta, por la cantidad de conceptos.

Naturaleza:
Es consultiva por que el verbo «formular», no implica acciones ejecutivas.

Impacto:
Directamente sobre la administración, le permite seguir funcionando, pero no directamente sobre el ciudadano.

Función m

m. Dirigir, liderar y efectuar el seguimiento a la implementación y el normal funcionamiento de las plataformas tecnológicas habilitantes del gobierno digital: 1) Red Distrital de Conectividad, 2) Perfil Digital del Ciudadano, 3) Plataforma Distrital de Interoperabilidad, 4) Canales hipermedia y 5) Sistema de aseguramiento de la información y patrimonio digital. Decreto 77 de 2012

Función "m" de la Oficina de Alta Consejería Distrital de Tecnologías de Información y Comunicaciones –TIC–

Mapa conceptual de la función «m» de la Oficina de Alta Consejería Distrital de Tecnologías de Información y Comunicaciones –TIC–

El análisis de esta función es el siguiente:

Complejidad:
Es alta, por la cantidad de entrecruzamiento y gran cantidad de conceptos.

Naturaleza:
Es de naturaleza ejecutiva, por los verbos «dirigir» y «efectuar seguimiento»

Impacto:
Sólo impacta sobre la administración, no directamente sobre el ciudadano.

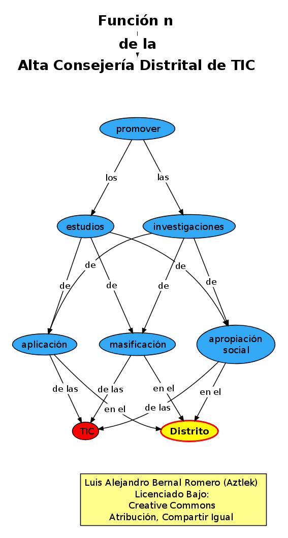
Función n

n. Promover los estudios e investigaciones relacionados con la aplicación, masificación y apropiación social de las Tecnologías de Información y Comunicaciones (TIC) en el Distrito Capital». Decreto 77 de 2012

Función "n" de la Oficina de Alta Consejería Distrital de Tecnologías de Información y Comunicaciones –TIC–

Mapa conceptual de la función «n» de la Oficina de Alta Consejería Distrital de Tecnologías de Información y Comunicaciones –TIC–

El análisis de esta función es el siguiente:

Complejidad:
Es alta por el alto nivel de entrecruzamiento en dos niveles.

Naturaleza:
Es sólo de naturaleza consultiva, sólo «promueve».

Impacto:
Es directamente en la ciudadanía, por los conceptos: «aplicación», «masificación» y «apropiación social».

Resultados

 

Los resultados del análisis de la Oficina de Alta Consejería Distrital de Tecnologías de Información y Comunicaciones –TIC– los podemos ver en la siguiente tabla:

Tabla: Tabla de resultados oficina Alta Consejería Distrital de TIC

Tabla: Tabla de resultados Alta Consejería de TIC

El cero o el uno en cada celda representa presencia o ausencia del valor de la categoría. Por ejemplo, en la función i, tenemos una complejidad alta, por lo que el uno está en esa columna y en la otra cero (puesto que son excluyentes). En la penúltima fila tenemos la sumatoria de esos cero y unos, que significa el número de funciones que tienen ese valor en la categoría. Y en la última, el porcentaje respecto al total de la categoría, con lo cual podemos saber la proporción de funciones que toman ese valor con respecto al total de funciones.

¿Y en forma global, qué podríamos decir de cada una de las categorías de análisis:

Complejidad:
En esta categoría tenemos que la mayoría de funciones son de alta complejidad (un 64%). Como ya dije atrás, eso no es necesariamente un problema, sino que implica un tipo de características del equipo humano de las que hablaré en las conclusiones y recomendaciones.

Naturaleza:
Un 74% corresponde a una naturaleza consultiva, lo cuál es lógico, si tenemos en cuenta que es una consejería, no una secretaría (que es de tipo ejecutivo).

Impacto:
Sólo un 36% de las funciones tienen un impacto directo al ciudadano, mientras que la mayoría, un 64%, impactan sobre la administración (y en forma indirecta sobre el ciudadano).

Conclusiones y recomendaciones

 

La gran cantidad de funciones y la complejidad de la mayoría de las mismas evidencia que ésta oficina es compleja. Pero, si se cuenta con un líder que esté preparado en afrontar la complejidad y un equipo humano altamente calificado y motivado, que funcione en forma cohesionada y coherente, entonces esta complejidad podría ser una ventaja.

Sin embargo, recomendaría simplificar muchas de las funciones para reducir la complejidad. También recomendaría fusionar algunas en una sola (por ejemplo las funciones e, g y h). Es mucho más fácil enfocarse si se tienen unas pocas metas claras y eso implica simplificar .

De otro lado, vemos que la naturaleza de la oficia es consultiva, y como ya dije atrás, es coherente con el nombre de la oficina. Pero la pregunta es ¿debería ser así? Desde una opinión personal (y por ende subjetiva) debería ser una oficina de naturaleza ejecutiva. Esto lo afirmo basado en los argumentos de mi artículo Tecnología y poder, en donde aseguro que le tecnología es poder y que por ello éste debe retornar a las personas. Y la única forma de hacer esto es con acciones, no con recomendaciones o formulaciones, se hace sólo ejecutivamente.

Recomendaría que la forma ideal de esta oficina sería una Secretaría Distrital de TIC, (ero si esto no se puede (por ejemplo por ambiente político) debería dársele funciones más ejecutivas. Pero así sea una consejería o una secretaría recomendaría que tuviera la misión de:

Retornar el poder de las TIC a donde debe estar, en los ciudadanos y ciudadanas. Para reducir la segregación política, económica, espacial y cultural, y aumentar las capacidades de la población para el goce efectivo de los derechos y el acceso equitativo del disfrute de la ciudad.

Lo demás, lo administrativo (por ejemplo la transparencia) viene como consecuencia de la meta anterior.

Próximamente estaré publicando una propuesta basada en la anterior misión, que, reforzaría y mejoraría las funciones de la Alta Consejería de TIC.

Comments
6 Responses to “Análisis de La Alta Consejería Distrital de TIC”
  1. Interesante análisis. Me gustó mucho la forma como presentas la información de forma visual.

    • Avatar de aztlek aztlek dice:

      Muchas gracias. Realmente yo hago primero los mapas conceptuales, estos me ayudan a entender las relaciones que entre los conceptos y de esa forma deducir cosas, como en este análisis.

  2. Avatar de Lord Cucho Lord Cucho dice:

    Enredadisimo. No entendi mas del 30% de lo expuesto. Odio los mapas conceptuales. No muestran nada y ayudan a enredar.

    • Avatar de aztlek aztlek dice:

      Lo importante está al final, los mapas conceptuales realmente solo son una herramienta de análisis, y si tiene razón, muchas veces pueden ser muy enredados, realmente son más valiosos para el que los hace que para el que los lee. Pero en análisis como estos hay que mostrar de donde se sacaron las conclusiones, que no fueron inventadas.

  3. Avatar de Valentina Roca Aguilera Valentina Roca Aguilera dice:

    Me gusto mucho tu articulo, es una análisis muy interesante y es bueno apreciar diferentes puntos de vista.

Trackbacks
Check out what others are saying...
  1. […] la ciudad en lo que se refiere a tecnología. Recomiendo leerlo y complementando con el artículo Análisis de La Alta Consejería Distrital de TIC hacer una juiciosa reflexión al […]



Deja un comentario