PlanDeDesarrollo-ObjetivoGeneral-OrdenamientoTeritorialAlrededorDelAgua-0_2_3
← Plan de Desarrollo de Gustavo Petro en mapas conceptuales · Posted on junio 4, 2013 · Leave a Comment · 1231 × 1096
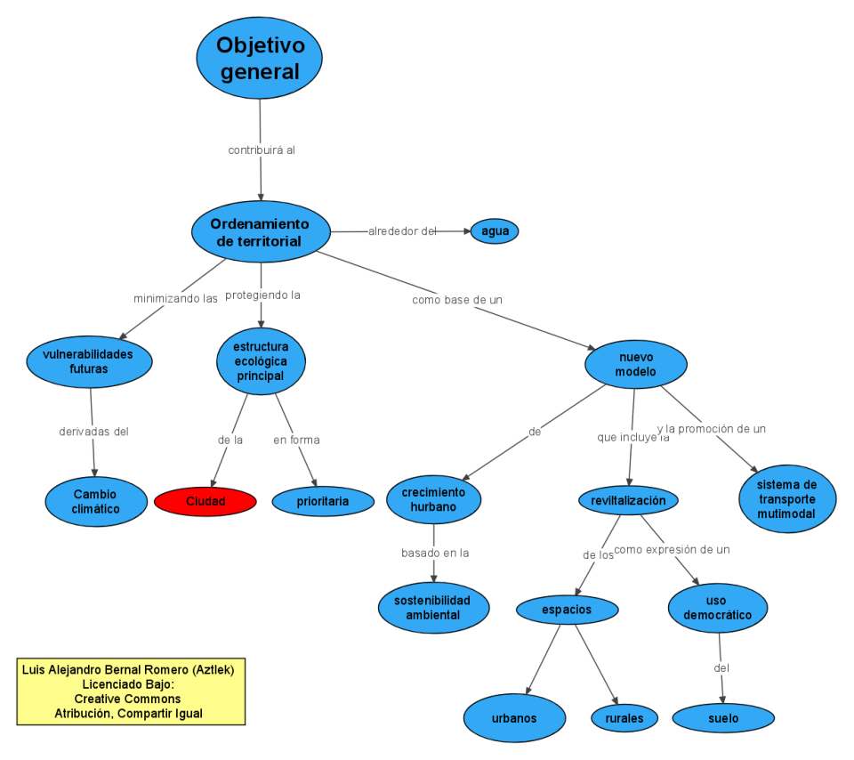
Objetivo: «Constribuir al Ordenamiento Territorial Alrededor del Agua» del «Plan de Desarrollo 2012-2016, Bogotá Humana» del Alcalde de Bogotá Gustavo Petro
Estructura conceptual del Objetivo: «Constribuir al Ordenamiento Territorial Alrededor del Agua» del «Plan de Desarrollo 2012-2016, Bogotá Humana» del Alcalde de Bogotá Gustavo Petro